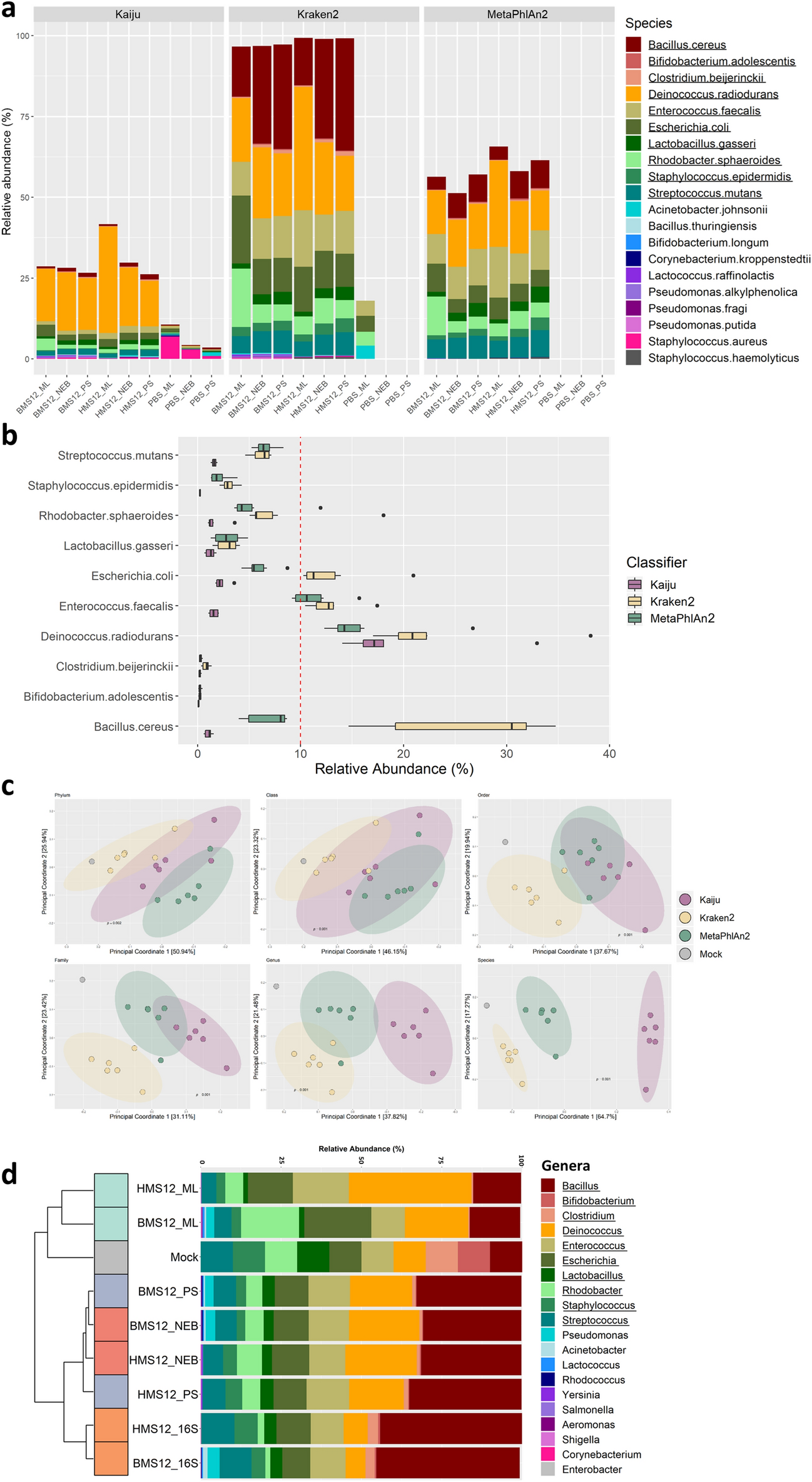
Figure 3

Mock community samples impacted by choice of bioinformatics classifier rather than method. (a) Top 20 species by relative abundance of non-host reads are displayed as determined by three different taxonomic classifiers. Unclassified and low abundance species account for the non-displayed reads. The species underlined are those present in the spiked mock community. (b) Comparison of the relative abundances of the 10 species in the mock community in the spiked milk samples according to each classification tool. Red dotted line indicates the expected 10% mark. (c) Bray–Curtis dissimilarity plots of all 6 spiked mock community samples, coloured by classifier, for each taxonomic rank. The expected mock community composition is in grey. Significant differences are noted with their p value as calculated using ADONIS. (d) Top 20 genus level microbial composition of each spiked milk community as determined by both shotgun metagenomics as classified using Kraken2 and 16S rRNA amplicon sequencing. Genera underlined are those present in the spiked mock community. Samples are clustered based on Bray–Curtis dissimilarity with expected mock community included. Figures were produced using R48.