Figure 2
From: Cell non-autonomous requirement of p75 in the development of geniculate oral sensory neurons

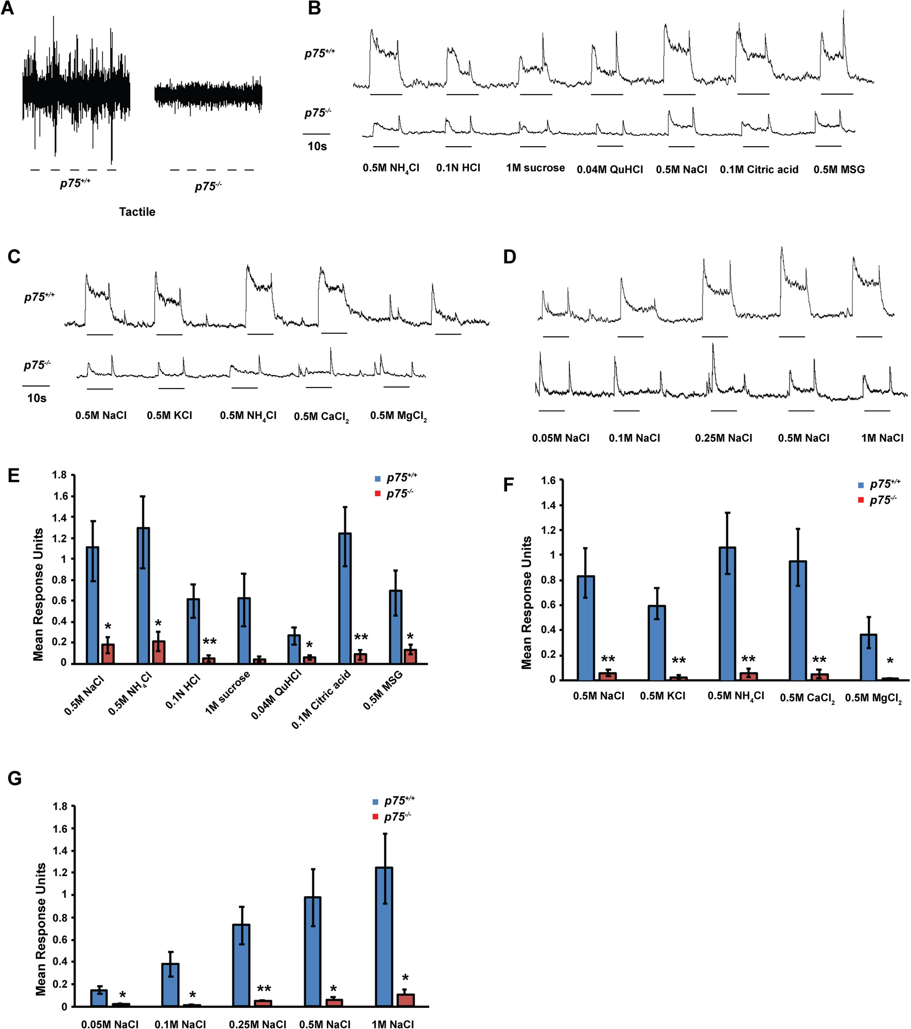
Both tactile and taste responses are reduced in p75−/− mice. Whole nerve chorda tympani recordings were conducted on p75+/+ and p75−/− mice at 6–8 months of age. Tactile stimuli, along with sweet, salty, bitter, sour and umami tastants, were applied to the tongues of these mice and the responses recorded. (A) These traces illustrate raw chorda tympani nerve responses to tactile stimuli. (B–D) Chemical taste responses are displayed as summated chorda tympani recordings to salt, acid, sweet, bitter and umami stimuli (B), several chloride salts (0.5 M, C) and a series concentration of sodium chloride (D). (E–G) Quantification of average absolute units of chorda tympani nerve responses (mean ± standard error) for p75+/+ and p75−/− mice. (E) Salt (0.5 M NaCl), bitter (0.04 M QuHCl), sour (0.1 Citric acid) and umami (0.5 M MSG) responses were significantly reduced in p75−/− mice. Sweet (1 M Sucrose) responses were not significantly different (p = 0.056) but showed a trend. (F) Chloride salt responses were all significantly reduced. (G) A concentration series of sodium chloride (0.05 M NaCl to 1 M NaCl) responses also displayed a significant reduction in p75−/− mice. The traces (A–D) are representative responses from a mouse of each genotype, and n = 5 for both p75+/+ and p75−/− mice (E–G). Scale bar is 10 s. * is p < 0.05, ** is p < 0.01.