Figure 3
From: Cell non-autonomous requirement of p75 in the development of geniculate oral sensory neurons

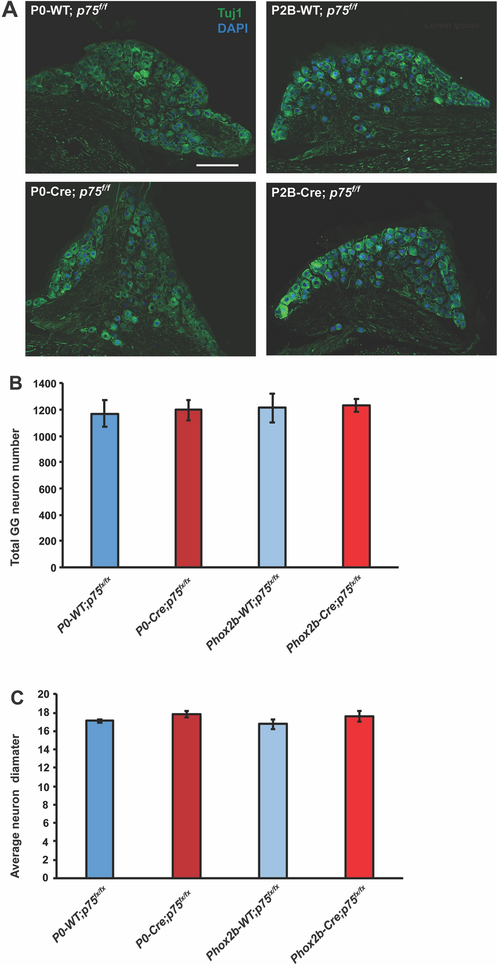
Geniculate ganglion neurons are not lost in either Phox2b-Cre; p75fx/fx or P0-Cre; p75fx/fx mice. (A) Geniculate ganglia from P0-Cre; p75fx/fx mice, P0-WT; p75fx/fx mice, Phox2b-Cre; p75fx/fx mice and Phox2b-WT; p75fx/fx mice were isolated and immunolabeled for Tuj1. (B) The total number of geniculate neurons was quantified from these images by counting Tuj1 + neurons when p75 was deleted specifically in Phox2b + oral sensory neurons (Phox2b-Cre; p75fx/fx) or in neural crest-derived cells (P0-Cre; p75fx/fx), and their wild type littermates, at 6–8 weeks of age. These data indicate that the total number of geniculate neurons does not change in either Phox2b-Cre; p75fx/fx or P0-Cre; p75fx/fx mice. (C) The somal diameters of geniculate neurons from Phox2b-Cre; p75fx/fx, Phox2b-WT; p75fx/fx, P0-Cre; p75fx/fx and P0-WT; p75fx/fx mice were measured. There were no differences in the average somal diameters among any of these groups. The data in this figure are represented as the mean ± SEM; n = 3–5 for each group.