Figure 5
From: Cell non-autonomous requirement of p75 in the development of geniculate oral sensory neurons

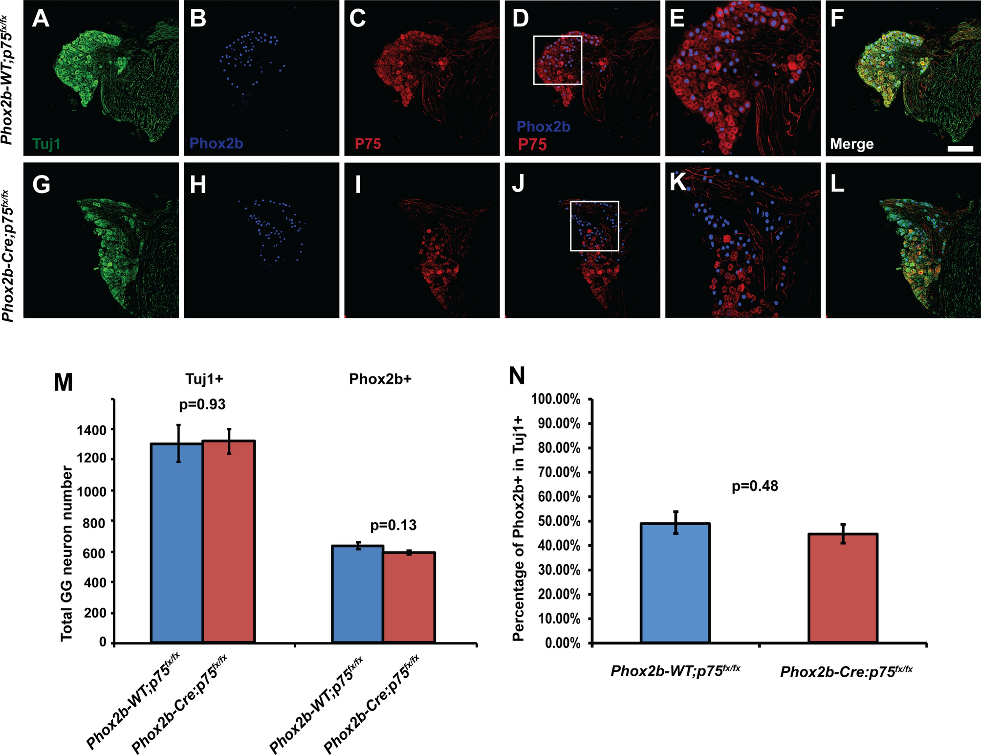
Geniculate neurons are not lost in 12-month-old Phox2b-Cre; p75fx/fx mice. Geniculate ganglia from Phox2b-Cre; p75fx/fx and Phox2b-WT; p75fx/fx mice (9–12 months of age), were dissected and serially sectioned at 20 μm. Sections were immunolabelled for Tuj1 (green), p75 (red) and Phox2b (blue). In control (Phox2b-WT; p75fx/fx) mice we observed p75 labeling in both Tuj1 + and Phox2b + neurons (C–E). In the Phox2b-Cre; p75fx/fx mice, p75 was not detected in Phox2b + neurons (I, K), but was observed in Tuj1 + /Phox2b-neurons (J, K), demonstrating that p75 was successfully deleted. Panels E, F, K and L display magnifications of the white boxes indicated in panels D and J. (K) The numbers of Tuj1 + and Phox2b + neurons were counted and graphed as the mean ± SEM. Quantifications indicated that total numbers of geniculate ganglion neurons (p = 0.93; n = 3) and the Phox2b + neurons (p = 0.13; n = 3) are unchanged. (L) Quantification of the percentage of Phox2b + neurons (compared to total Tuj1 + neurons) also exhibited no difference between groups (p = 0.48). Sample sizes are n = 3 for both genotypes; scale bar is 100 µM.