Figure 2
From: Long-term exposure of human endothelial cells to metformin modulates miRNAs and isomiRs

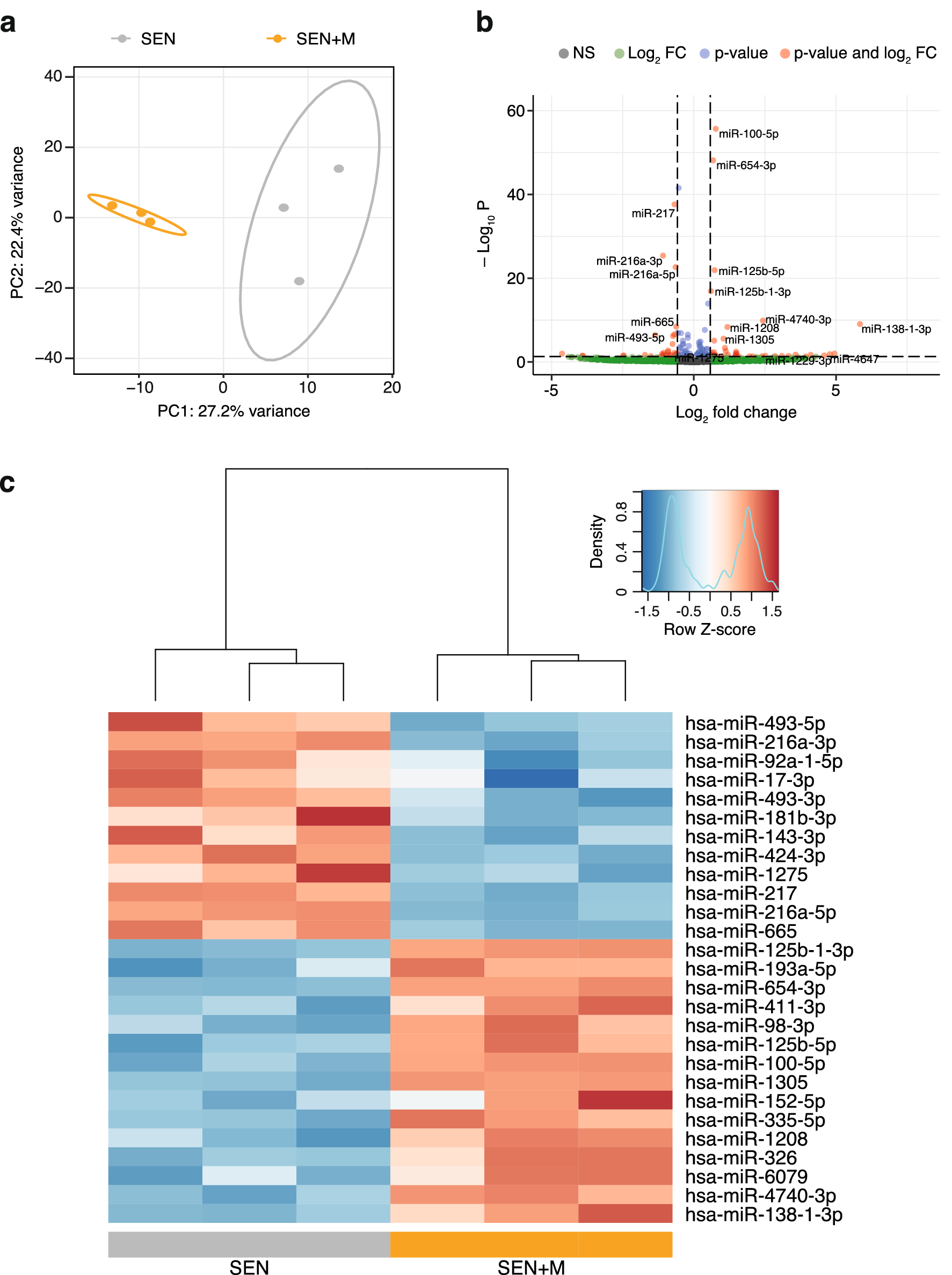
MiR-seq analysis of senescent HUVECs treated with metformin. (a) PCA plot of the first two principal components (PC1 and PC2) using transformed normalized miR-seq data. Circles represent 95% confidence intervals. (b) Volcano plot of log2 fold-changes (FC, SEN + M compared to SEN) vs. -log10 adjusted p-values using transformed normalized miR-seq data. MiRNAs with FC ≥ 1.5 (log2 FC ≥ 0.585) and FDR < 0.05 (− log10 p-value < 1.30) are highlighted in red. (c) Heatmap showing clustering of samples and miRNAs differentially expressed in SEN + M compared to SEN. Data is shown following Z-score transformation. Red color indicates Z-scores > 0 (above mean), blue colors indicate Z-scores < 0 (below mean). MiRNAs are ranked according to the lowest log2 FC.