Figure 1
From: T cell signaling and Treg dysfunction correlate to disease kinetics in IL-2Rα-KO autoimmune mice

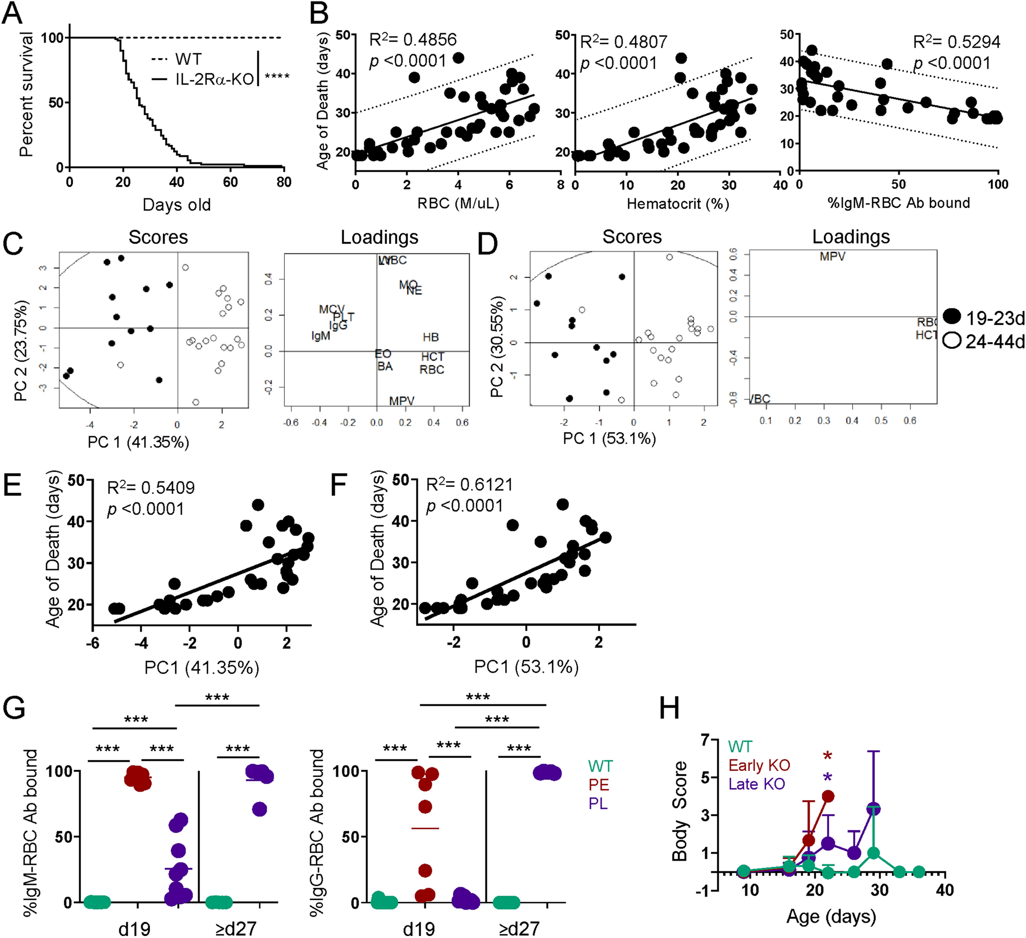
Early RBC characteristics predict IL-2Rα-KO disease kinetics. (A) Kaplan–Meier survival curves for WT and IL-2Rα-KO mice. Statistics: log-rank (Mantel–Cox) test, ***p < 0.001; n = 90 IL-2Rα-KO and 47 WT mice. (B) Dot plots and linear correlations for data collected from day 19 CBC and RBC Ab binding were tested against the age of death of IL-2Rα-KO mice. Pearson correlations with the highest R2 values are shown. Dotted lines indicate the 95% prediction interval. Statistics: p values shown on graphs indicate whether the slope of the linear regression is significantly non-zero; n = 44 (RBC and HCT), n = 36 (IgM). (C,E) PCA by singular value decomposition was performed on peripheral blood collected from 19-day old IL-2Rα-KO using 14 variables or (D,F) 4 variables. Percentage on the axis indicate the amount of variance in the data that the principal component explains. (E,F) PC1 is shown against the age of death of the mice. Pearson R2 values are shown. Statistics: p values shown on graphs indicate whether the slope of the linear regression is significantly non-zero. n = 32 mice. (G) The frequency of RBC bound by IgM or IgG antibodies at day 19 and late endpoint (d27+). n = 7–15 mice per group for day 19, n = 5 mice per group for day 27 or older. Statistics: one-way ANOVA with multiple comparisons ***p < 0.001. (H) Body score of IL-2KO and WT mice are shown from day 9 onward. n = 4 (PE), 11 (PL), 36 (WT) mice. Statistics: multiple t tests with Bejamini–Hochberg FDR correction; *p < 0.001. Standard CBC abbreviations are used67.