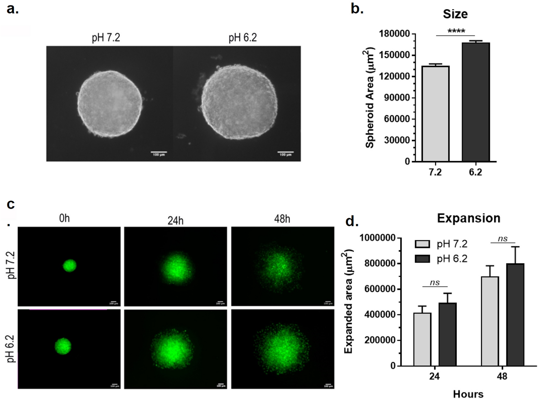
Figure 4

MCF7 mammary carcinoma spheroid expansion occurs in neutral and acidic environments. (a) MCF7 spheroids formed by the hanging drop method were imaged by phase-contrast microcopy after 24 h growth at pH 7.2 or 6.2 as indicated. (b) Spheroid area was measured and shown as µm3 (mean + SEM, n = 10). (c) MCF7 spheroids labeled with Cell Tracker Green were incubated on glass coverslip coated with gelatin at pH 7.2 or 6.2 and imaged by confocal microscopy at indicated time points. (d) Spheroid expansion relative to the initial 0 h time point was measured and shown as µm2 (mean + SEM, n = 5). Quadruple asterisks and ns indicate p < 0.001 and > 0.05 by t-test as indicated.