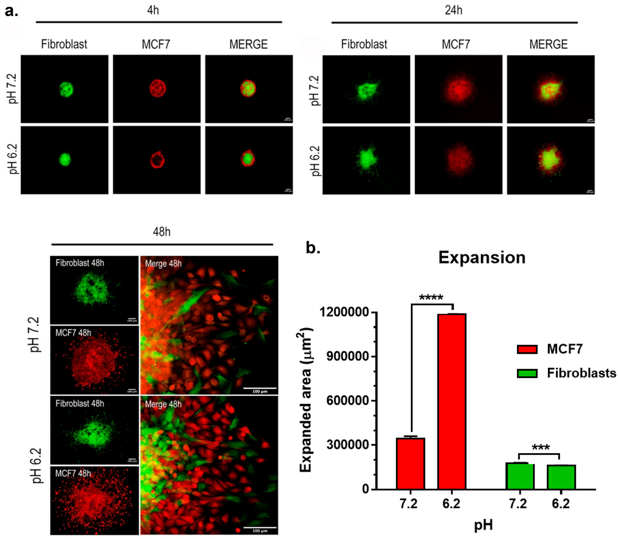
Figure 6

Acidic pH enhances MCF7 cell migration in spheroid cocultures with fibroblasts. (a) Fluorescently labeled fibroblasts (green) and MCF7 cells (red) were cultured together in spheroids and visualized by confocal microscopy at 4, 24, and 48 h of growth at pH 7.2 or 6.2 as indicated. (b) Fibroblast and MCF7 cell motility from spheroid expansion relative to the initial time point was measured and shown as µm2 (mean + SEM, n = 5). Triple and quadruple asterisks indicate p < 0.001 and p < 0.0001 by t-test, respectively.