Figure 4
From: Genes associated with cognitive performance in the Morris water maze: an RNA-seq study

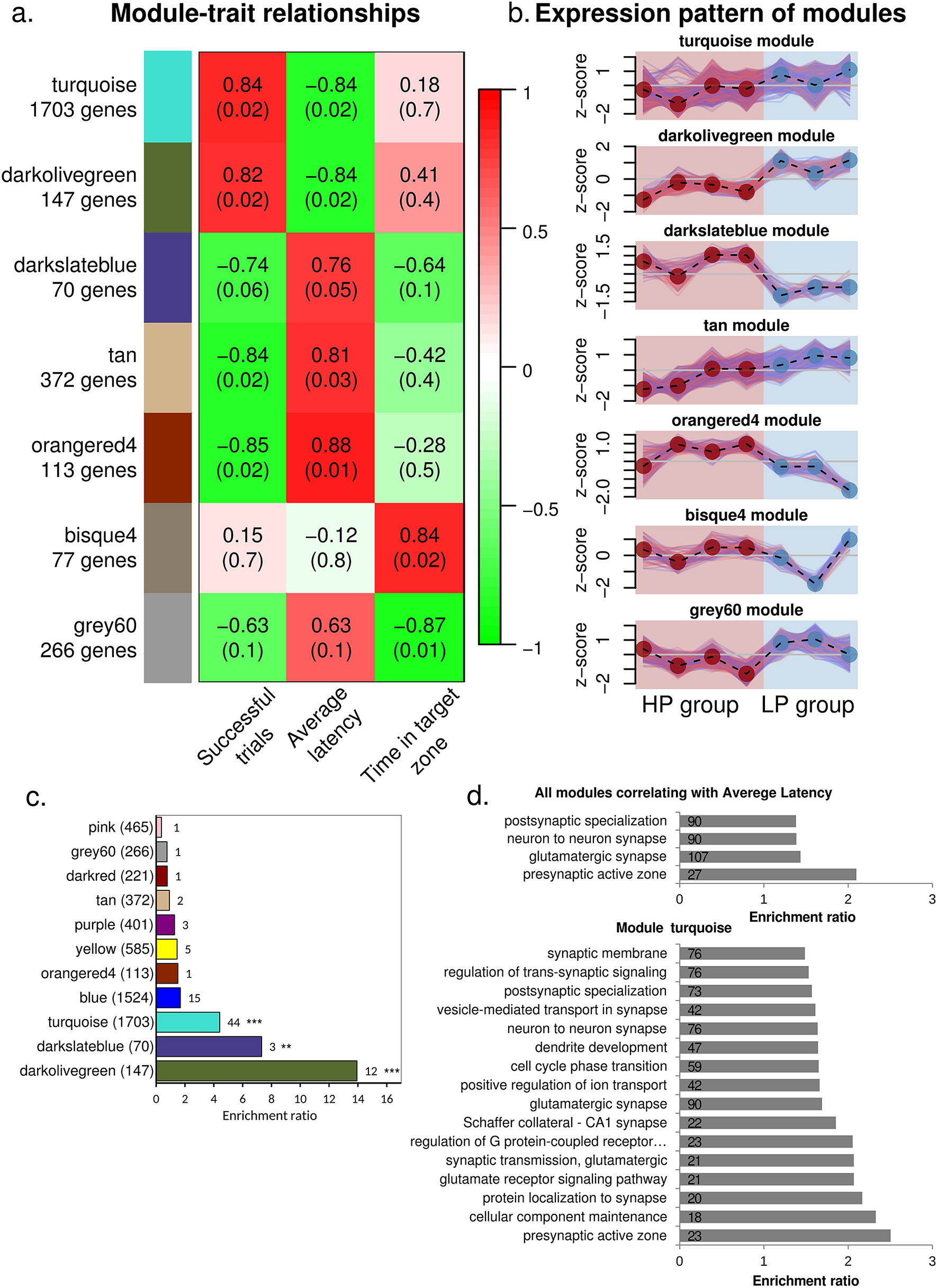
Functional characterization of co-expression modules. (a) The heatmap of module–trait relationships for behavioral data. Only modules significantly correlating with behavioral traits are shown. Cell color and number represent the coefficient and p value of Pearson’s correlation. Module names are accompanied by the number of corresponding genes. (b) The expression pattern of modules. The y-axes represent the z-score of rLog-transformed counts. Lines indicate a scaled expression pattern of each gene. The dashed line indicates the mean value of the expression. Point colors correspond to experimental groups. (c) The bar plot illustrating the enrichment of gene modules with DEGs. Numbers in bars indicate the found DEGs. Values > 1 mean enrichment of this module with DEGs, and values < 1 denote depletion of DEGs. Fisher’s test, ***p < 0.001, **p < 0.01. (d) GO term enrichment analysis of all modules that showed high correlation with the average latency to find the platform, and below, the data from separate GO analyses of the turquoise module. The number of genes in a category is shown inside each plot. Both analyses identified enrichment of the terms related to the glutamatergic synapse.