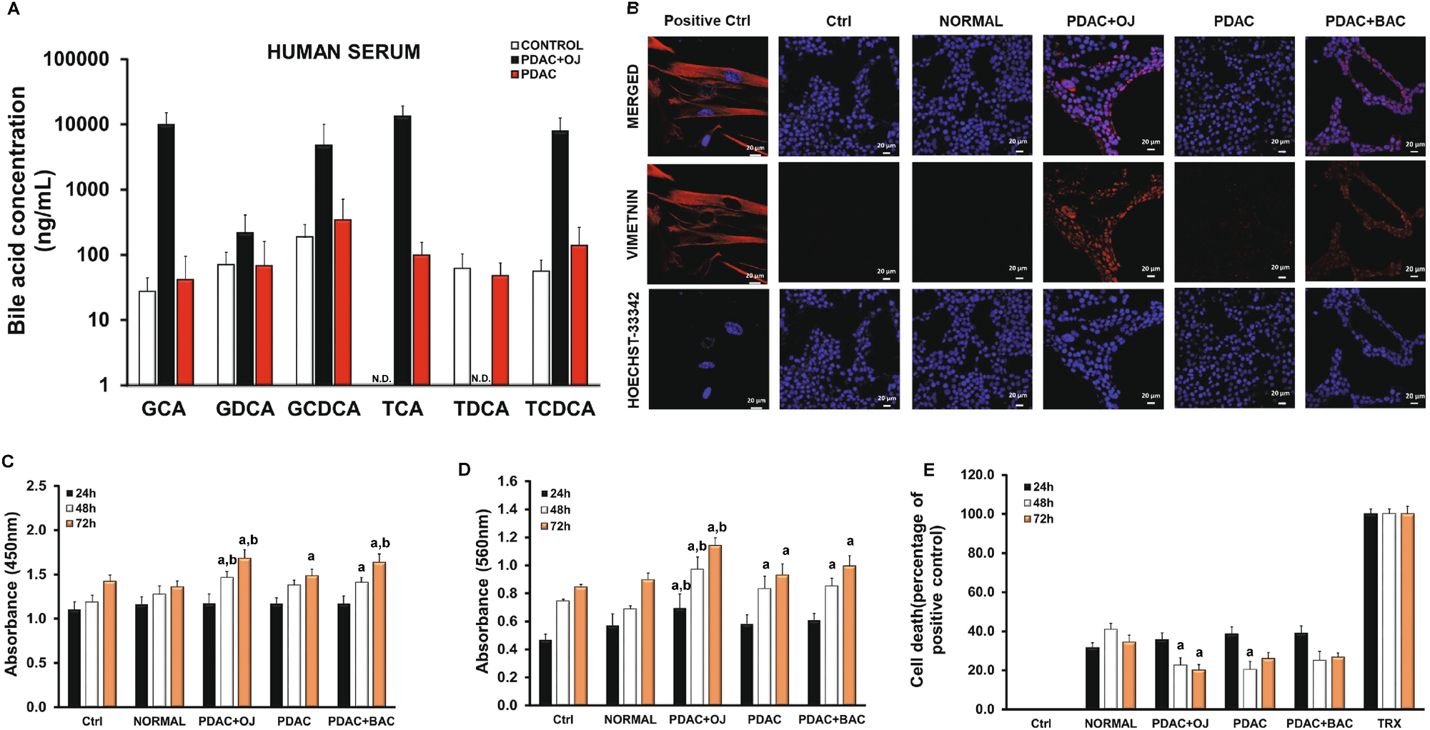
Figure 1

Serum levels of bile acids in pancreatic cancer patients and the effect of serum on Capan-1 cells. (A) Serum levels of bile acids (BAs) in healthy volunteers and pancreatic ductal adenocarcinoma patients (PDAC) with or without obstructive jaundice (OJ) were measured by LC–MS. GCA glycocholic acid, TCA taurocholic acid, GDCA glycodeoxycholic acid, TDCA taurodeoxycholic acid, GCDCA glycochenodeoxycholic acid, TCDCA taurochenodeoxycholic acid. N.D. not detected. (B) Capan-1 cells were treated with human serum obtained from healthy volunteers and PDAC patients and the expression of vimentin was investigated by immunocytochemistry. Control (Ctrl) samples were treated with culture medium only. As a positive control gastric myofibroblasts were used. The rate of proliferation (C), adhesion (D) and viability (E) was measured in Capan-1 cells. a = p ≤ 0.05 vs. Control, b = p ≤ 0.05 vs. PDAC. BAC bile acid cocktail, TRX Triton-X-100.