Figure 5
From: Culture surface protein coatings affect the barrier properties and calcium signalling of hESC-RPE

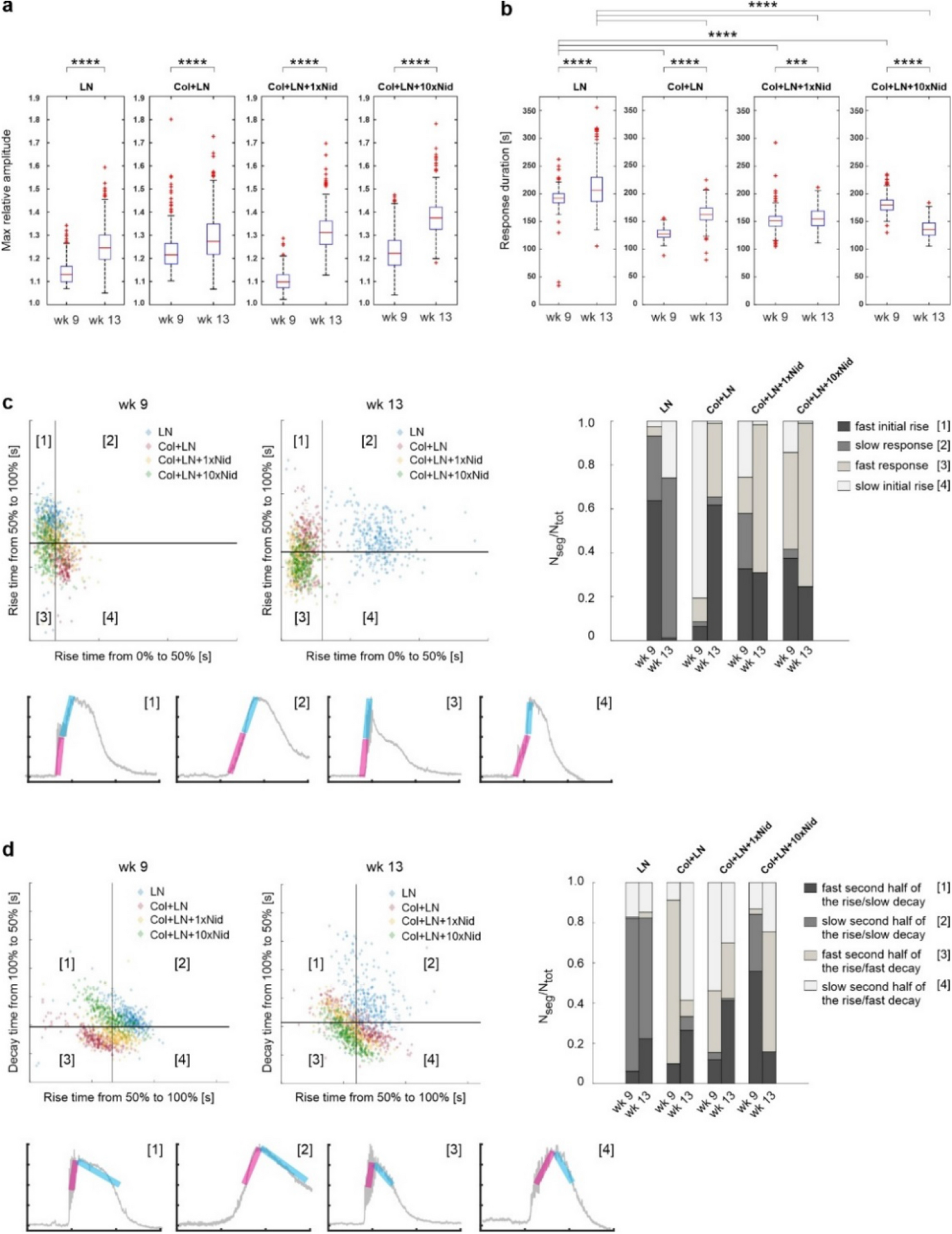
Visualization of the Ca2+ response parameters. Boxplots of maximum relative amplitude (a) and response duration at 50% intensity (b) at weeks 9 and 13. The red line represents the median value and the box extends to 25th and 75th percentiles. The red crosses mark values considered as outliers, outside approximately 99% of the population. (c) Upper left: Scatter graph between the first half (horizontal axis) and the second half (vertical axis) of the response rise time at weeks 9 (left) and 13 (right). The scatter fields are divided into four segments by taking the average value of each axis (black lines). Upper right: The number of responses in each segment per total number of responses is represented as a stacked bar graph for each culture surface coating at weeks 9 and 13 (right). Lower left: Examples of responses characterizing each segment. The response segment for the horizontal axis parameter is highlighted with a magenta bar and for the vertical axis parameter with a cyan bar. (d) Similar scatter and stacked bar graphs with example responses as in (c) for the second half of the response rise time (horizontal axis) and the intensity decay time from maximum to 50% intensity (vertical axis). ***p < 0.001, ****p < 0.0001 (Mann–Whitney U). Col—collagen IV, LN—laminin, Nid—nidogen-1.