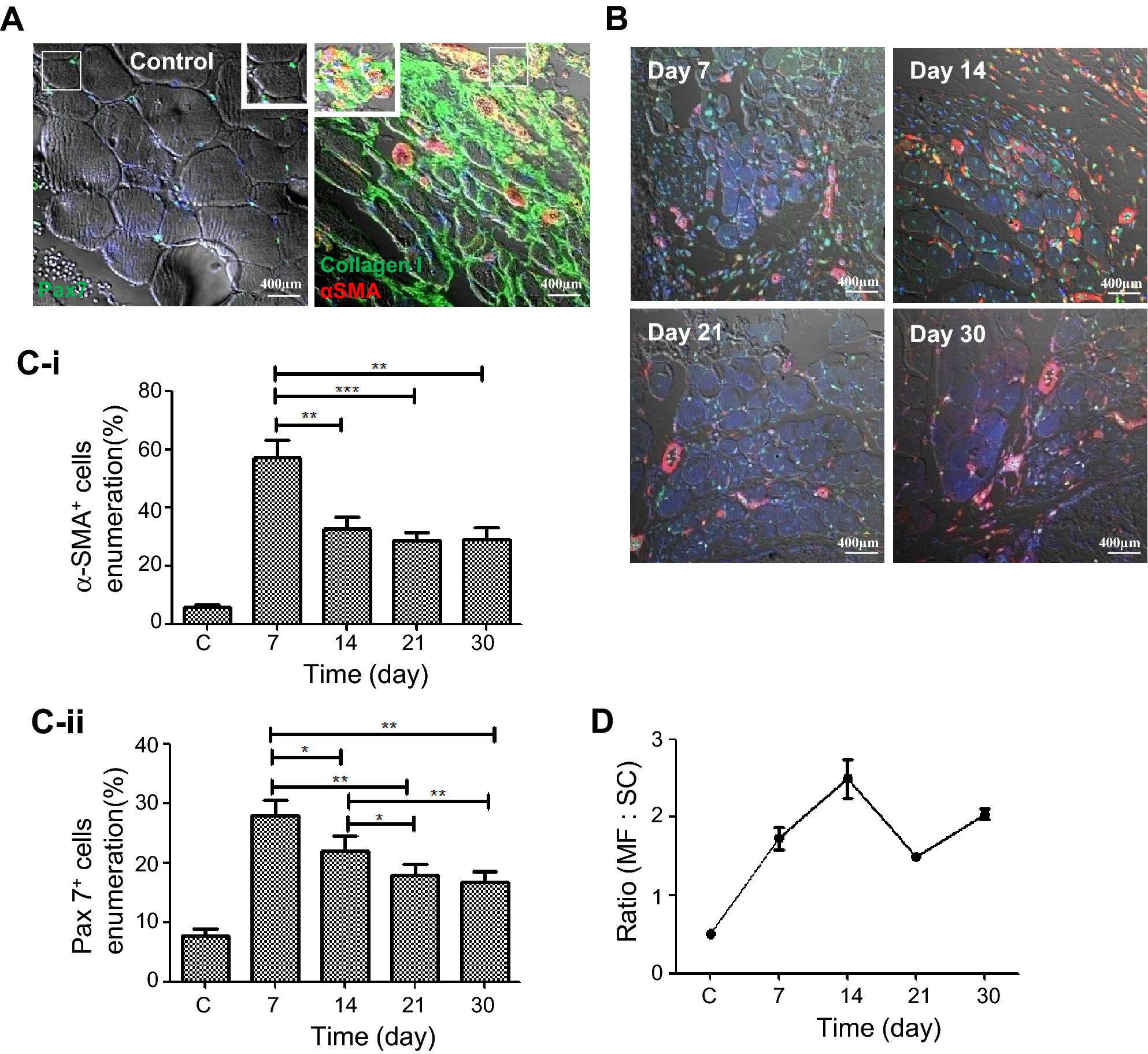
Figure 2

Change in MFs and SCs number within the wounded area. (A) Confocal images show the pathological features of the normal and fibrotic muscle. Pax7 expressing SCs are present in the sublaminar space of the normal muscle (left), whereas αSMA expressing MFs are associated with collagen type I deposits in the ECM (right) of fibrotic muscle. (B) Confocal images (bright field) show Pax7+ (green) SCs and αSMA+ (red) MFs at different time points of the injury. (C-i) and (C-ii) Enumeration of MFs and SCs on the basis of the expression of αSMA and Pax7, respectively, was established by morphometric analyses of 21 fields (40× magnification) using the ImageJ software. (D) Ratio of MFs and SCs at different stages of the injury. Data were presented as mean ± SEM. ***p < 0.001 , **p < 0.01, *p < 0.05.