Figure 6

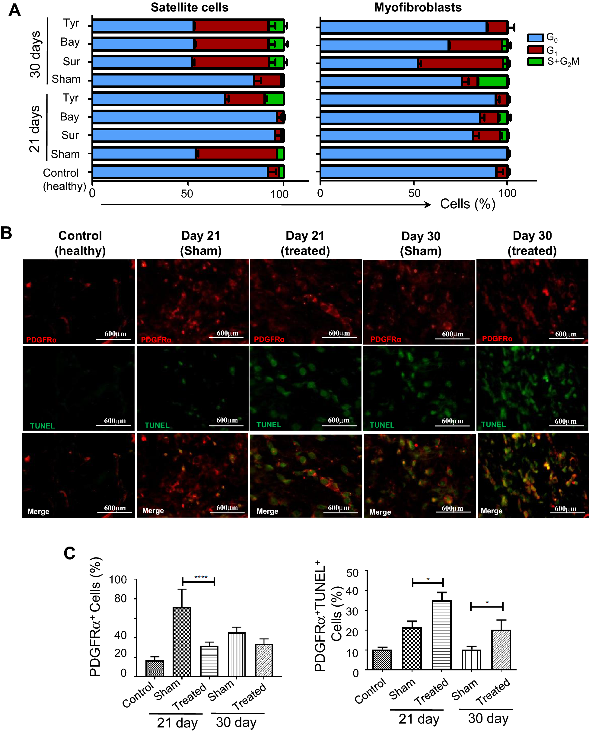
Growth inhibition and apoptosis of cells in the presence of inhibitors. (A) Cell cycle analysis. Experiments were conducted as above; both SCs and MFs fraction of muscle cells were analyzed for different phases of the cell cycle. Tissues were collected on days 21 and 30 post treatment with inhibitors (post days 7 and 16 of injection of drug) and without inhibitors (sham control). Separate cell cycle profiles of SCs and MFs are shown. (B) Apoptosis of MFs in the presence of Tyrphostin AG-370. Tissue samples (sham control and treated) were subjected to TUNEL assay post 21 and 30 days of injury (representative images—60× magnification). Bar diagrams represents the quantitative change of MFs and TUNEL-positive MFs, determined by morphometric analyses of 10 fields (20× magnification) using the ImageJ software. Data were presented as mean ± SEM. ***p < 0.001, **p < 0.01, *p < 0.05.