Figure 4
From: Couette flow of viscoelastic dusty fluid in a rotating frame along with the heat transfer

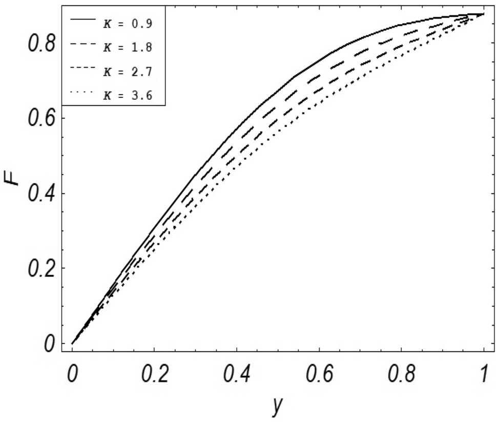
Evolution of \(F\) with various values of \(K\) if \(\begin{aligned} t = 1;\;Gr = 2.5;\;N = 0.7;\;\eta = 2;\;Gr = 2.5 \Omega = 0.5;\;{\text{Re}} = 1;\;\alpha = 0.1;\;\omega = 0.5;\;\varepsilon = 0.001 \\ \end{aligned}\).