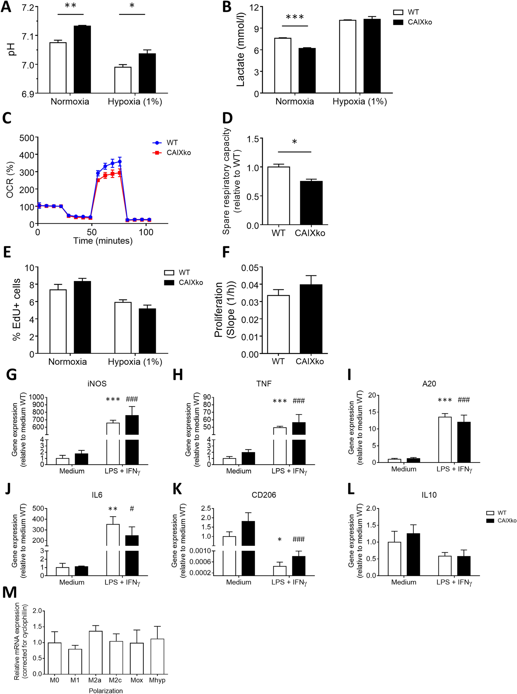
Figure 2

CAIXko reduced spare respiratory capacity in BMDMs. (A) pH and (B) lactate measurement of BMDM culture medium (n = 4) after 72 h of incubation in either normoxia or hypoxia (1% O2). (C) Representative graph of Seahorse mitochondrial stress assay of BMDMs (n = 5/group, 1 experiments). Analysis was performed on data corrected for protein content in each well and with baseline measurement 4. (D) BMDM spare respiratory capacity displayed relatively to WT. (E) BMDM proliferation measured by EdU incorporation (n = 4) after 24 h incubation in normoxia or hypoxia (1% O2). (F) Mean BMDM proliferation measured by real-time impedance (n = 5) over 72 h. Slope represents the increment of impedance over time. (G) Real time quantitative PCR of pro-inflammatory genes inducible nitric oxide synthase (iNOS), (H) tumor necrosis factor (TNF), (I) Tumor necrosis factor-induced protein 3 (A20) (J) interleukin 6 (IL6) and anti-inflammatory genes (K) mannose receptor (CD206) and (L) interleukin 10 (IL10) in non-stimulated (medium) and LPS + IFNγ stimulated BMDMs. All values are relative to WT unstimulated BMDMs of respective target gene. *Indicates a significant difference of stimulated WT compared to unstimulated WT BMDM. #Indicates significant difference of stimulated CAIXko compared to unstimulated CAIXko BMDMs. No difference was observed between WT and CIX-ko BMDM (white and black bars respectively). All results show mean ± SEM. *p < 0.05, **p < 0.01, ***p < 0.001.