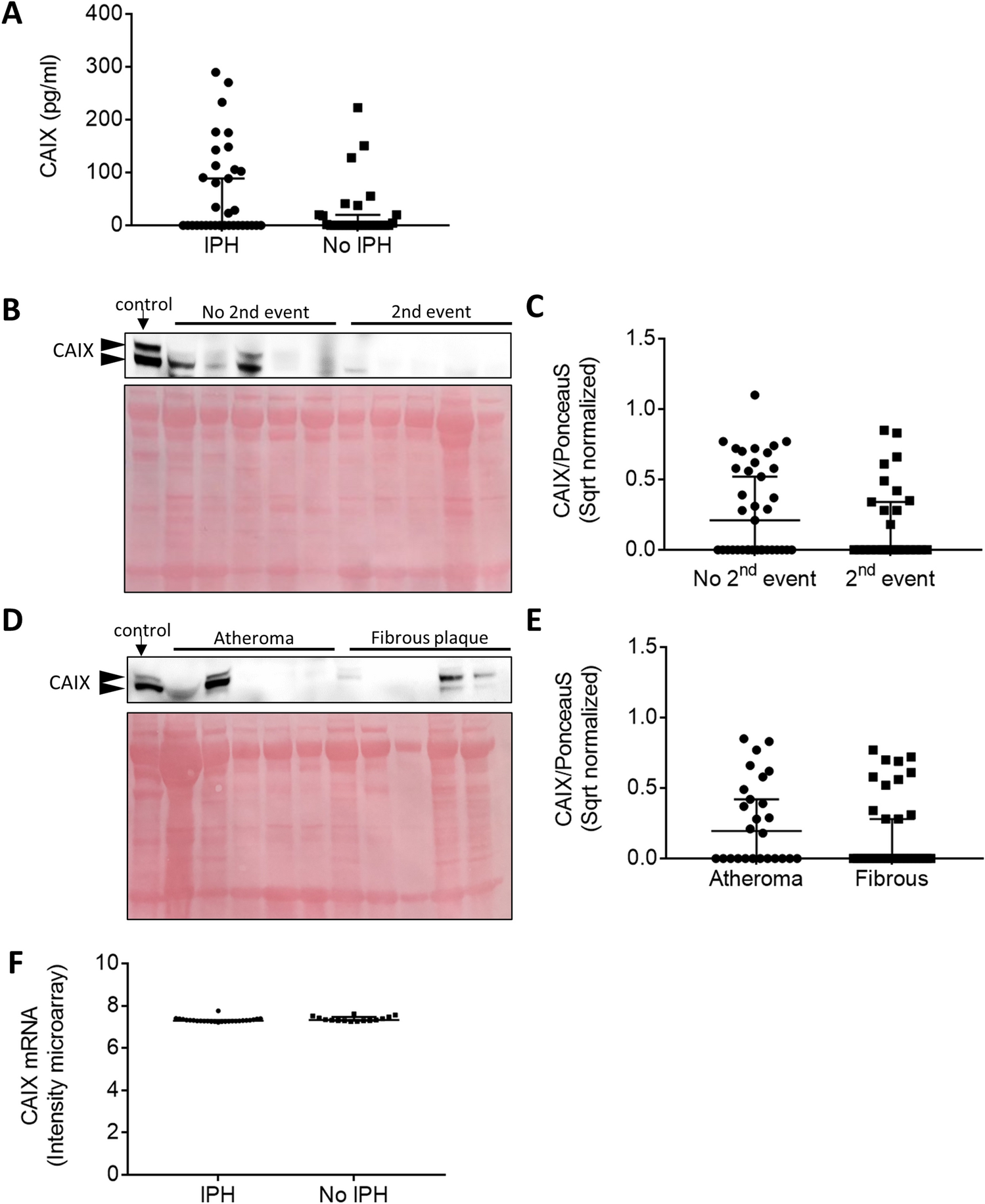
Figure 4

sCAIX and plaque resident CAIX was not changed in patients with events or plaque type. (A) sCAIX values in human carotid plaques with or without IPH from the MaasHPS cohort. (B) Representative cropped western blot and (C) quantification of CAIX protein in human carotid plaque lysates with (n = 27) and without a second event (n = 35) derived from Athero-Express biobank study. CAIX protein intensity is corrected for protein levels by ponceau S, and square root (sqrt) normalized. (D) Representative cropped western blot and (E) quantification of CAIX protein in atheromatous (26) and fibrous (n = 33) human carotid plaque lysates derived from Athero-Express biobank study. Arrow heads indicate two bands known to correspond to CAIX, 2nd, second. Full length western blots can be found in Supplemental Figures S3 and S4, (F) CAIX mRNA as derived from microarray analysis in human carotid plaques with or without IPH derived from the MaasHPS biobank.