Figure 1
From: Inhibition of microbiota-dependent TMAO production attenuates chronic kidney disease in mice

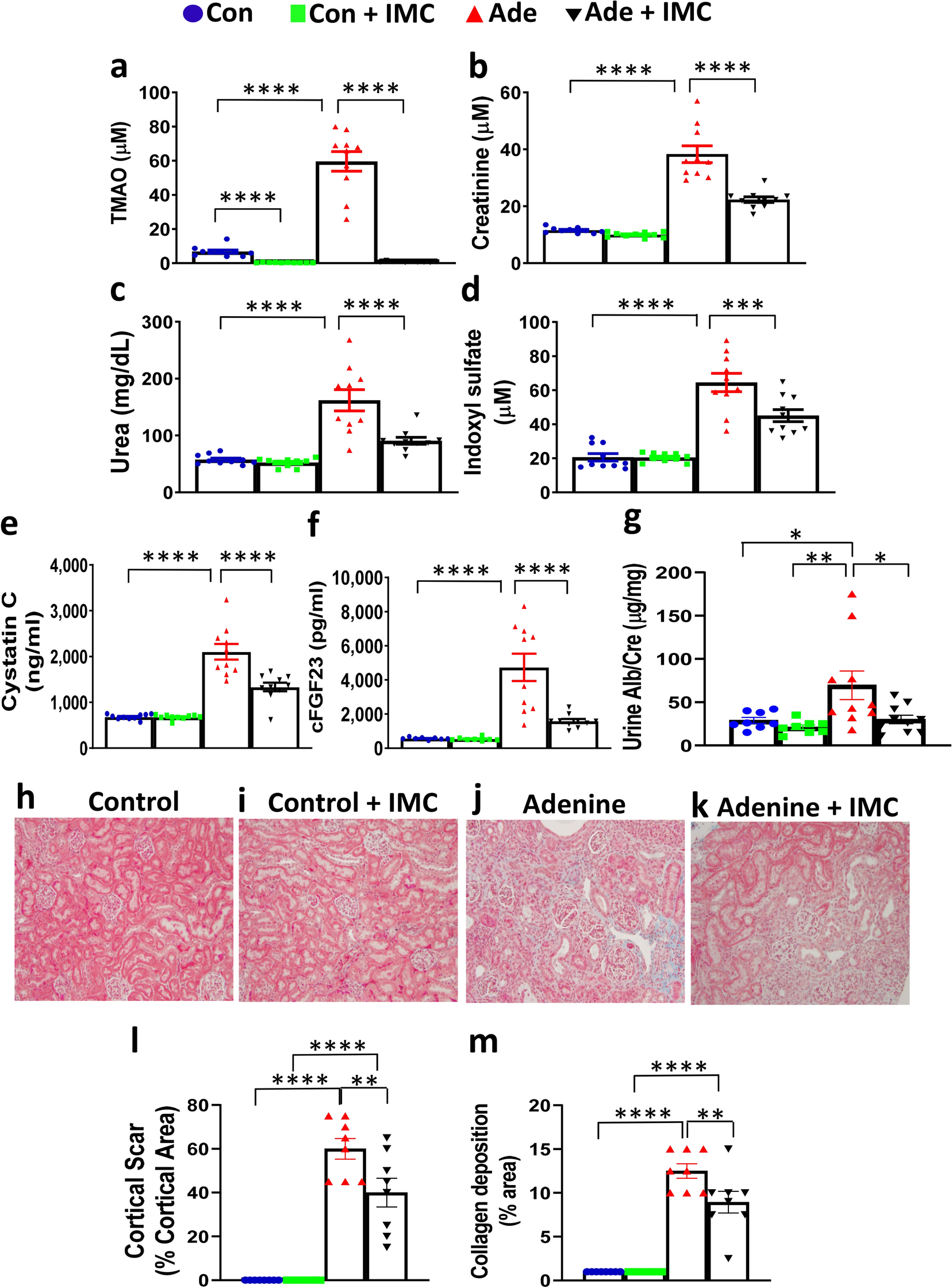
Inhibition of TMAO production attenuates chronic kidney development induced by adenine feeding. Female apoE KO mice (n = 10 per group) were fed control (Con), control + IMC (Con + IMC), adenine (Ade), or adenine + IMC (Ade + IMC) diets for 14 weeks before measurements of traits. Plasma levels of (a) TMAO, (b) creatinine, (c) Urea, (d) Indoxyl sulfate, (e) Cystatin C, and (f) c-terminal FGF23 (cFGF23) are shown. (g) Urine albumin (Alb) to creatinine (Cre) ratios are shown. Representative kidney sections stained with Masson’s trichrome are shown in (h–k). Quantification of kidney pathology, (l) cortical scar, and (m) collagen deposition, in the kidney sections of all 4 groups are shown. Individual values, means, and standard errors are shown. Sample sizes were n = 10/group for (a–f), n = 8–10/group for (g), and n = 8 kidneys/group for (l,m). For (a–f,l,m), post hoc multiple comparisons analysis was performed after significant two-way ANOVA. Symbols: *p < 0.05, **p < 0.01, ***p < 0.001, and ****p < 0.0001.