Figure 3
From: Activated neutrophil fluorescent imaging technique for human lungs

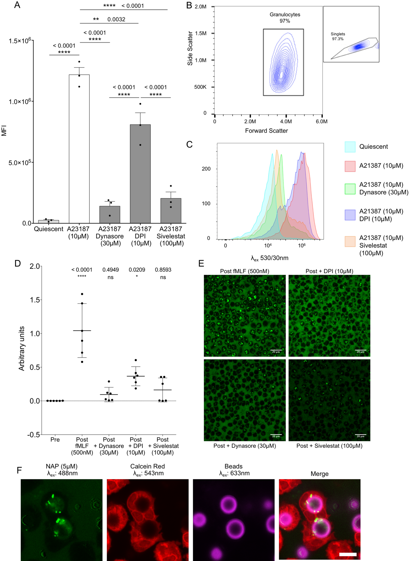
(A) Mean fluorescence index of entire granulocyte population as determined by flow cytometry. Quiescent (spotted bar), activated (white bar) and inhibited (grey bars) conditions are shown. Plots and images are representative from three independent experiments. Graph shows mean (± SEM) from three independent experiments. Statistical analysis by one-way ANOVA with Bonferroni’s correction, F = 73.80, DF = 12, exact multiplicity adjusted P value for each comparison shown in the graph. (B) Example flow plot of freshly isolated healthy human PMNs. Target population and percentage of parent gate shown (inset: parent gate). (C) Example histograms of de-quenched intracellular NAP fluorescence amongst forwarded PMNs are shown with key. The addition of each inhibitor partially returns the fluorescent intensity back towards the quiescent baseline. Plots are representative of three independent experiments. (D) Bar chart indicating the cellular fluorescence determined by objective image analysis in repeated field views across the incubation conditions. Results are mean (± SD). Statistical analyses determined by one-way ANOVA with post-hoc Bonferroni correction. F = 23.55, degrees of freedom 25, exact multiplicity corrected p value for each comparison shown. ns not significant, * p < 0.05, ** p < 0.01, *** p < 0.001, **** p < 0.0001, Three fields of view from two independent experiments. (E) Example images of isolated neutrophils, primed with Cytochalasin B (10.4 µM), exposed to fMLF (500 nM) immediately after t = 0 s in the continued presence or absence of the various inhibitors as shown. (F) Fluorescent beads were opsonized and incubated with isolated healthy neutrophils in the presence of NAP. De-quenched green fluorescent signal co-localizes with the beads indicating the origin of intense fluorescence to be the phagosome. Image is representative of two independent experiments. Scale bar 5 µm.