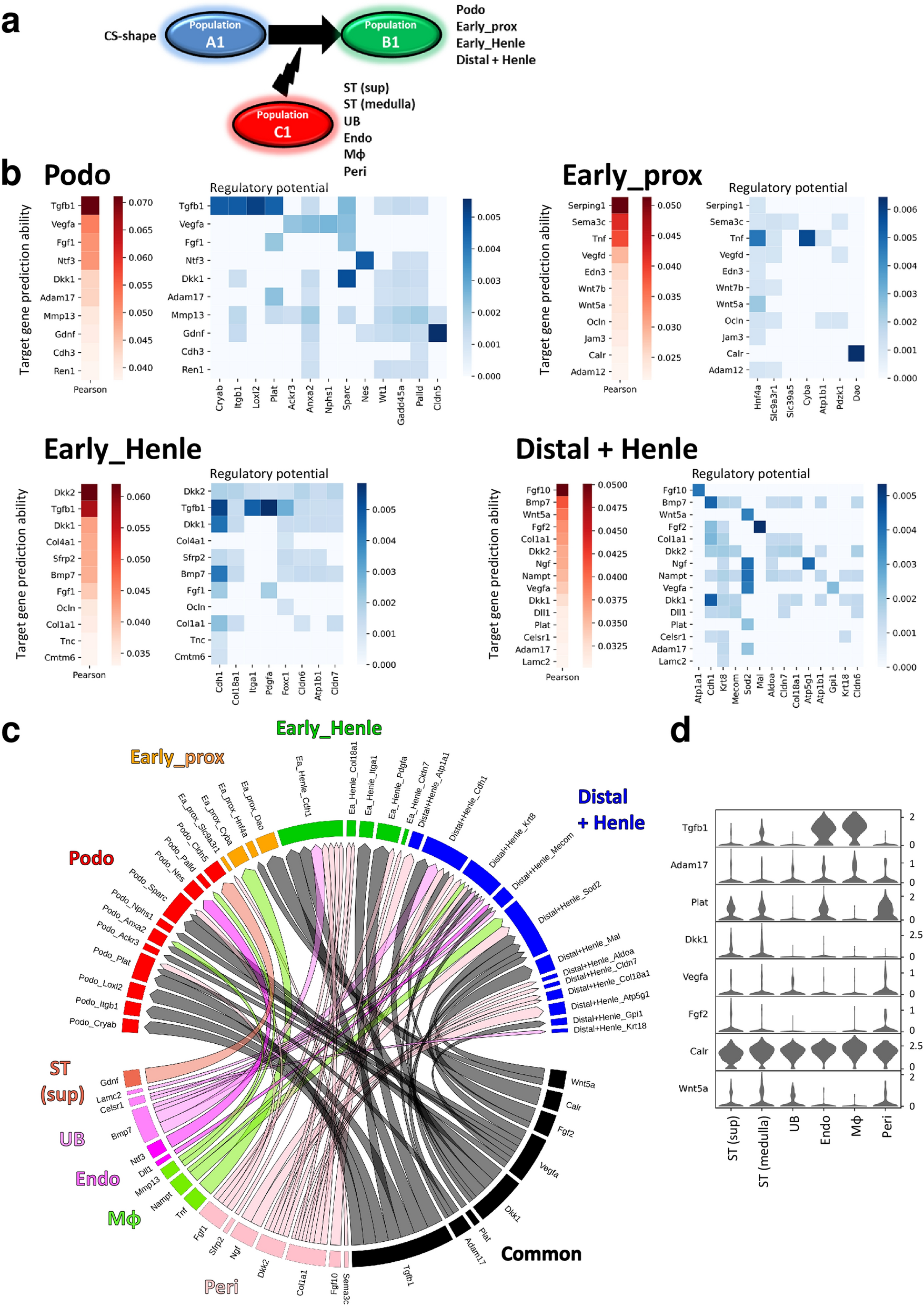
Figure 6

Intercellular communication in the development of each nephron segment from the comma-, and S-shaped bodies. (a) Intercellular communication in nephrogenesis was inferred using NicheNet. NicheNet infers intercellular communication based on ligand expression in sender cells (Population_C1), receptor expression in receiver cells (Population_A1), and intracellular signaling in the receiver cells (changes from the Population_A1 to B1). The signals from the superficial stroma (ST (sup)), medullary ST (ST (medulla)), ureteric bud (UB), endothelial (Endo), macrophage (Mφ), and pericyte (Peri) clusters that may regulate differentiation of the podocyte (Podo), early phase proximal tubule (Early_prox), early phase Henle (Early_Henle), and distal tubules and the loop of Henle (Distal + Henle) clusters from comma and S shaped bodies (CS_shape) cluster were analyzed. (b) Red heatmaps indicate the Pearson correlation, which represents the ability of each ligand expressed in Population_C1 to predict the changes from Population_A1 to B1. The blue heatmap denotes the regulatory potential between ligands expressed in Population_C1 and target genes expressed in Population_B1. (c) Results shown in (b) are summarized in a circos plot, in which the ligands expressed in Population_C1 were allocated to ST (sup)-, ST (medulla)-, UB-, Endo-, Mφ-, Peri-enriched, or common ligands based on the mean expression level of each ligand in each cluster. For example, bone morphogenetic protein 7 (Bmp7) was allocated to be an UB-enriched ligand because the mean expression level of Bmp7 in the UB cluster was more than 1.5 times the mean Bmp7 levels in the remaining clusters in Population_C1. The width of links represents the strength of the ligand-target regulatory potential shown in (b). (d) Stacked violin plot showing the origin of the common ligands in (c). All data were analyzed using R version 3.6.3 (http://www.R-project.org/) and NicheNet version 0.1.0 (https://github.com/saeyslab/nichenetr).