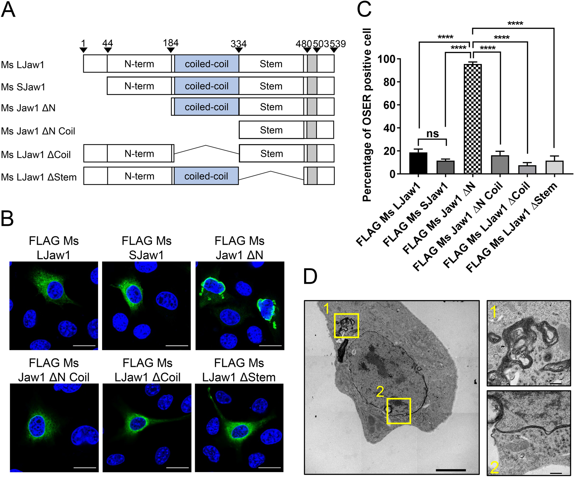
Figure 2

Observation of the OSER by the expression of Jaw1 ΔN. (A) Schematic representation of Mouse Jaw1 (LJaw1; long form Jaw1, SJaw1; short form Jaw1) and mutants lacking the N-terminal region (Ms Jaw1 ΔN), N-terminal region and coiled-coil domain (Ms Jaw1 ΔN Coil), coiled-coil domain (Ms LJaw1 ΔCoil) and stem region (Ms LJaw1 ΔStem). (B) FLAG Ms LJaw1, FLAG Ms SJaw1 or deletion mutants were expressed in B16F10 cells by transfection. After incubation for 24 h, immunostaining was performed using an anti-FLAG rabbit antibody (green). Nuclei were stained with Hoechst33342 (blue). The images were acquired by confocal microscopy. Scale bar; 20 μm. (C) Counting of the cells having OSER structures out of the FLAG positive cells in (B) (n = 100). In the graph, the percentage of cells with OSER structures is shown based on the average of four independent experiments per condition. Error bars show the S. D. “ns”, not significant; ****P < 0.0001, Turkey Kramer’s t-test. (D) Electron micrographs of the B16F10 cells expressing FLAG Ms Jaw1 ΔN. The magnified images are shown in the boxes at right (box 1; whorls and cisternae stacks, box 2; nuclear karmellae). Scale bar; left box; 5.0 μm, right boxes; 500 nm. The OSER positive cells were classified as the ones with a highly dense membranous structure (N = 8).