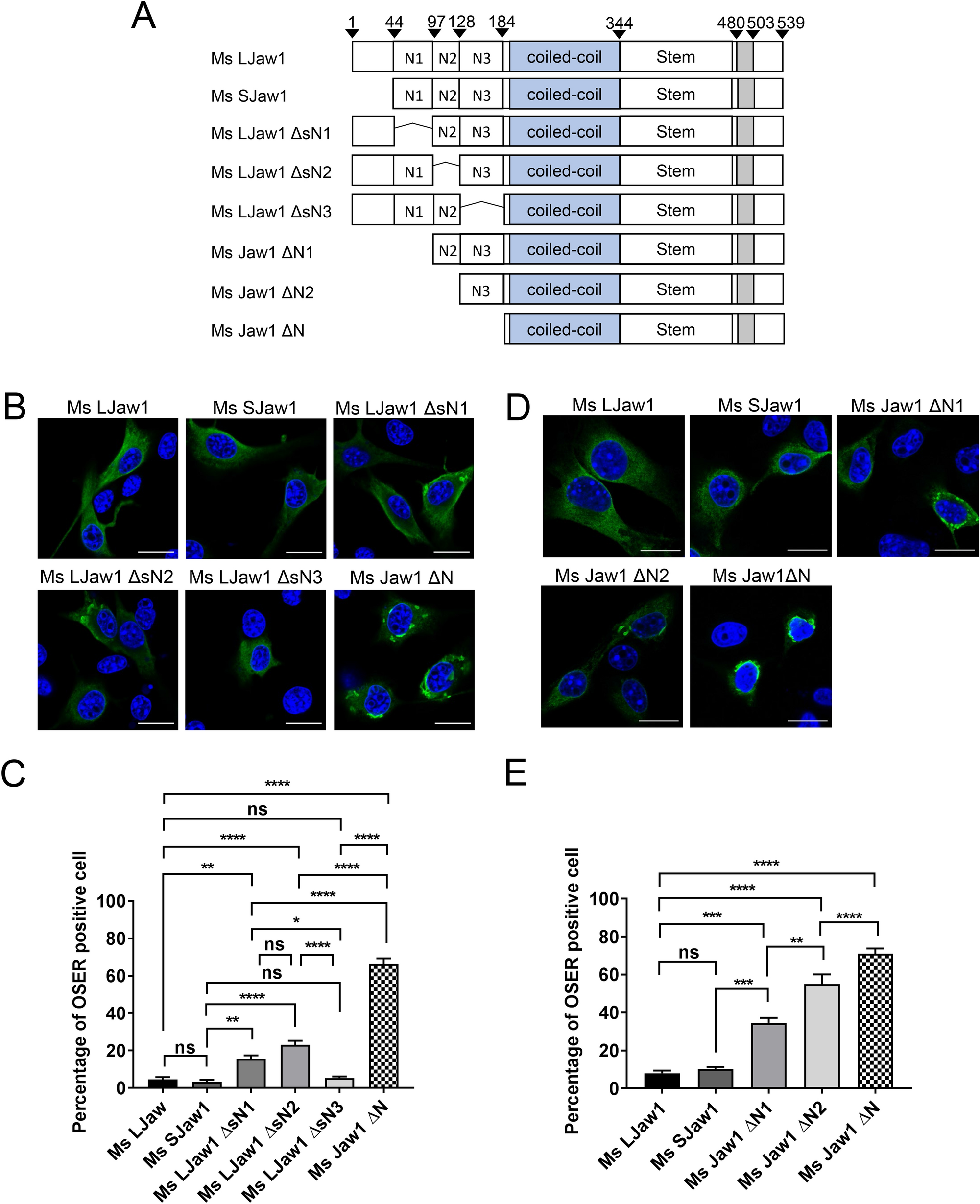
Figure 3

Exploration of the specific N-terminal region involved with the inhibition of OSER formation. (A) Schematic representation of Mouse Jaw1s or deletion mutants lacking the limited N-terminal region (Ms LJaw1 ΔsN1, Ms LJaw1 ΔsN2 and Ms LJaw1 ΔsN3) and deletion mutants with N-terminal regions of different lengths (Ms Jaw1 ΔN1, Ms Jaw1 ΔN2 and Ms Jaw1 ΔN). (B,D) Ms LJaw1, Ms SJaw1, Ms LJaw1 ΔsN1, Ms LJaw1 ΔsN2, Ms LJaw1 ΔsN3 or Ms Jaw1 ΔN (B) and Ms LJaw1, Ms SJaw1, Ms Jaw1 ΔN1, Ms Jaw1 ΔN2 or Ms Jaw1 ΔN (D) were expressed in B16F10 cells by transfection. After incubation for 24 h, immunostaining was performed using an anti-Jaw1 rat antibody (green). Nuclei were stained with Hoechst33342 (blue). The images were acquired by confocal microscopy. Scale bar; 20 μm. (C,E) Counting of the cells having OSER structures out of the Jaw1 positive cells in (B,D) (n = 100). In the graph, the percentage of cells with OSER structures is shown based on the average of four independent experiments per condition. Error bars show the S. D. “ns”, not significant; *P < 0.05; **P < 0.01; ***P < 0.001; ****P < 0.0001, Turkey Kramer’s t-test.