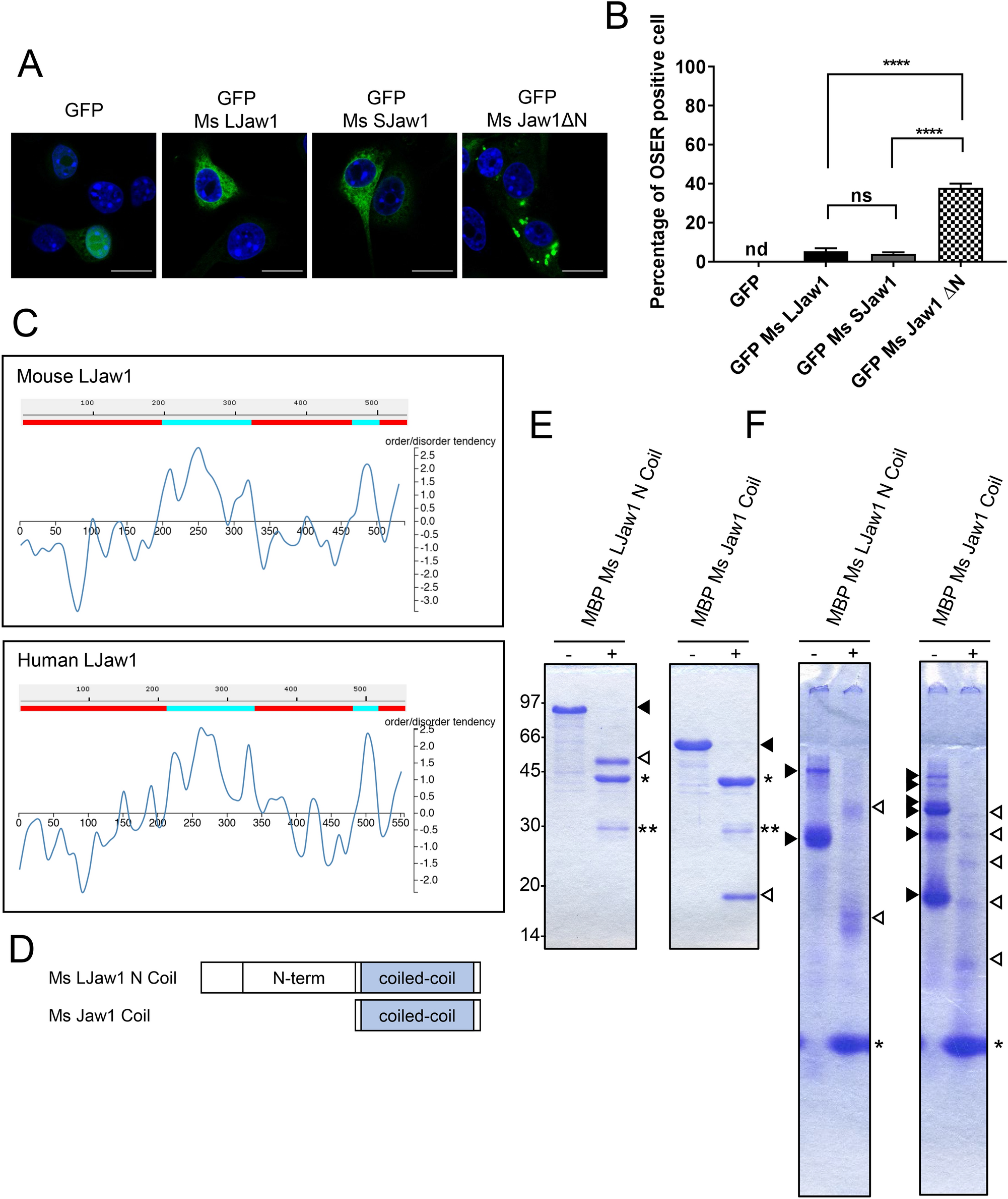
Figure 4

Investigation directed to which Jaw1 N-terminal region inhibits OSER formation. (A) GFP, GFP Ms LJaw1, GFP Ms SJaw1 or GFP Ms Jaw1 ΔN were expressed in B16F10 cells by transfection. After incubation for 24 h, the cells were fixed and incubated with PBS containing Hoechst33342 (blue). The images were acquired by confocal microscopy. Scale bar; 20 μm. (B) Counting of cells having OSER structures out of the GFP positive cells in (A) (n = 100). In the graph, the percentage of cells with OSER structures is shown based on the average of four independent experiments per condition. Error bars show the S. D. Not detectable is represented as “nd”. “ns”, not significant; ****P < 0.0001, Turkey Kramer’s t-test. (C) DICHOT analysis to search the ordered or disordered region within Jaw1. Entire amino acids sequences of Ms LJaw1 (upper) and Hu LJaw1 (bottom) were subjected to analysis by the DICHOT system. Colored areas show ordered (blue) and disordered (red) regions. The number in the side axis shows the position of the amino acids. (D) Schematic representation of the mutants bearing N-terminal region and coiled-coil domain (Ms LJaw1 N Coil) and coiled-coil domain alone (Ms Jaw1 Coil). (E,F) MBP Ms LJaw1 N Coil or MBP Ms Jaw1 Coil were expressed in E. coli and purified using amylose resin. The recombinant proteins treated with/without TEV protease to remove MBP tag were subjected to SDS-PAGE (E) and Native-PAGE (F) followed by CBB staining. Closed triangles, the bands of MBP tagged Jaw1; opened triangles, the bands of MBP removed Jaw1; *the band of cleaved MBP tag; **the band of TEV protease; minus, no treatment with TEV protease; plus, treatment with TEV protease.