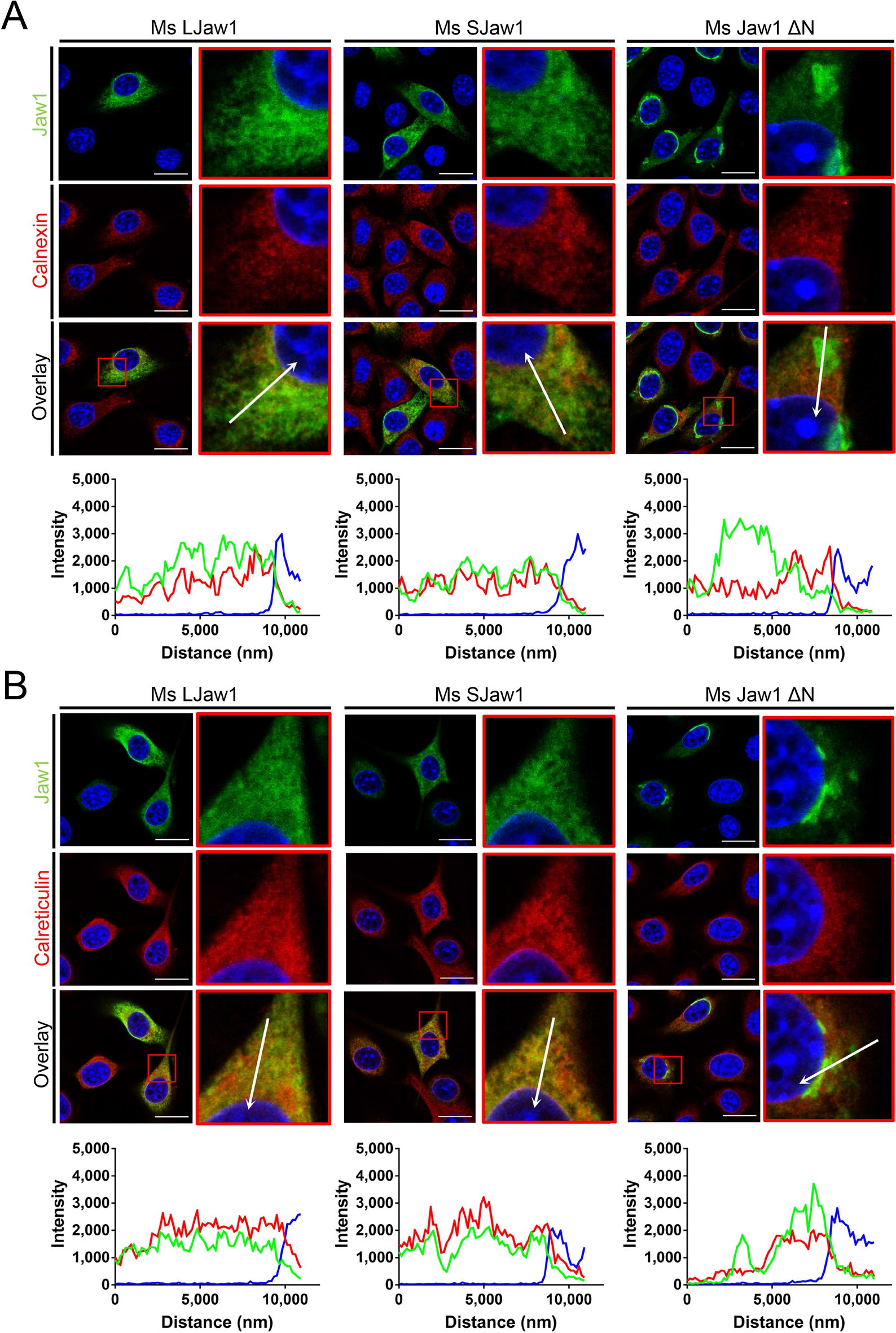
Figure 5

Evaluation of ER morphology under OSER formation. (A,B) Ms LJaw1, Ms SJaw1 or Ms Jaw1 ΔN were expressed in B16F10 cells by transfection. After incubation for 24 h, immunostaining was performed using an anti-Jaw1 rat antibody and an anti-calnexin rabbit antibody (A) or an anti-calreticulin rabbit antibody (B). Nuclei were stained with Hoechst33342. The images were acquired by confocal microscopy. Scale bar; 20 μm. The magnified images corresponding to the area surrounded with red lines in each image were generated and line plot profiles were performed along the arrows. Green; Jaw1, red; calnexin (A) or calreticulin (B), blue; Hoechst33342.