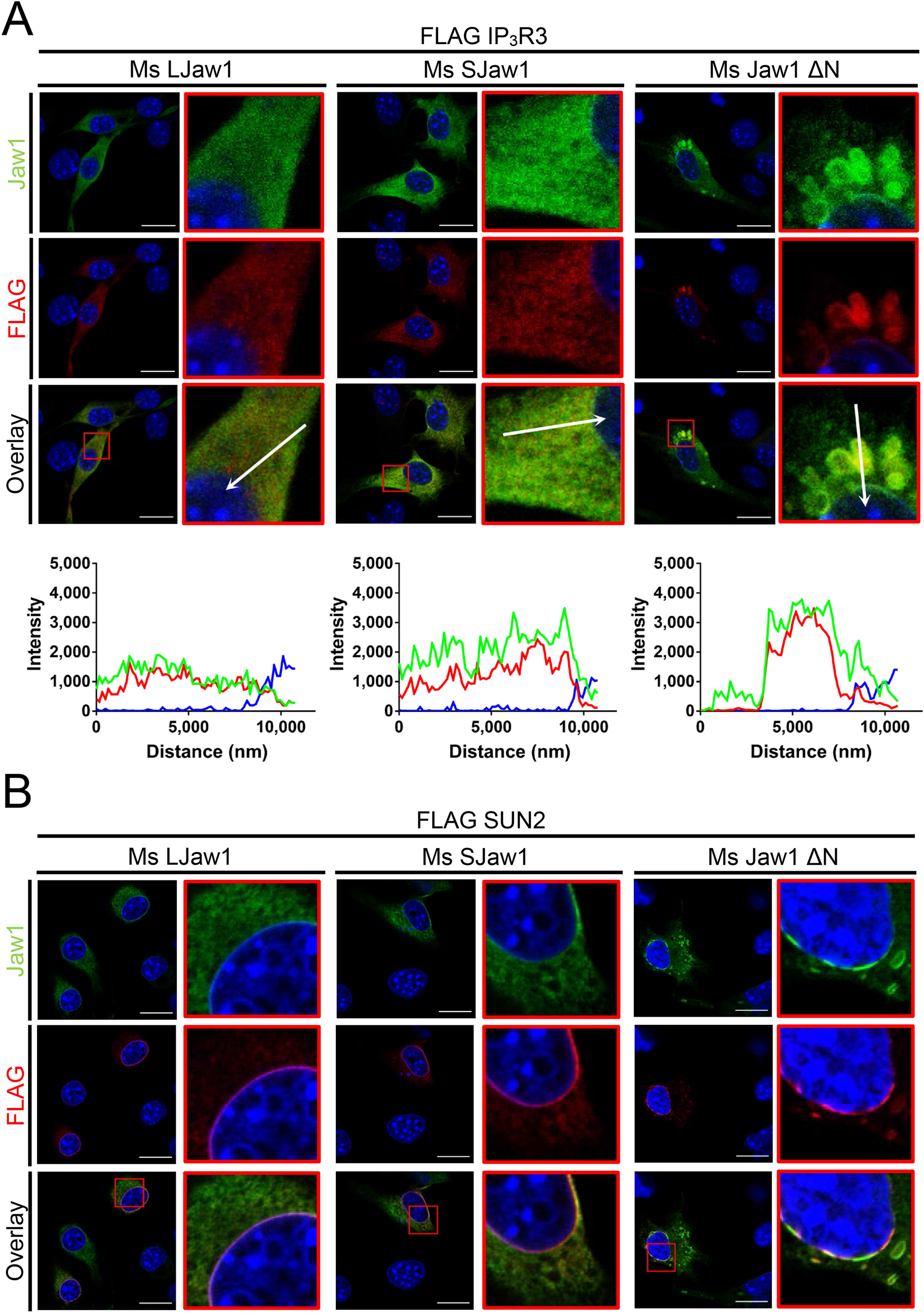
Figure 6

Evaluation of the effects under OSER on the localization of the interactors. A, (B) Ms LJaw1, Ms SJaw1 or Ms Jaw1 ΔN were co-expressed with FLAG IP3R3 (A) or FLAG SUN2 (B) in B16F10 cells by transfection. After incubation for 24 h, immunostaining was performed using an anti-Jaw1 rat antibody and an anti-FLAG rabbit antibody. Nuclei were stained with Hoechst33342. The images were acquired by confocal microscopy. Scale bar; 20 μm. The magnified images corresponding to the area surrounded with red lines in each image (A,B) were generated and line plot profiles were performed along the arrows (A). Green; Jaw1, red; FLAG, blue; Hoechst33342.