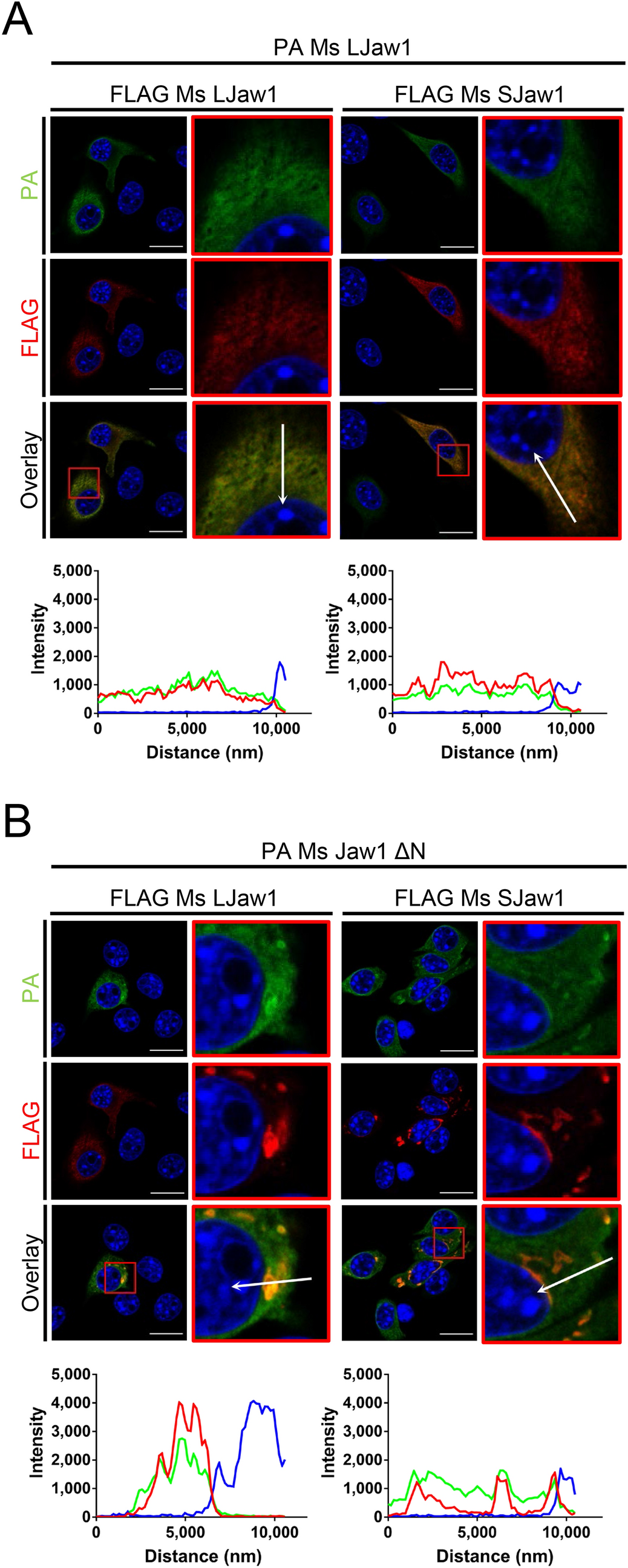
Figure 7

Evaluation of the effects under OSER on the localization of the oligomer. (A,B) FLAG Ms LJaw1 or FLAG Ms SJaw1 were co-expressed with PA Ms LJaw1 (A) or PA Ms Jaw1 ΔN (B) in B16F10 cells by transfection. After incubation for 24 h, immunostaining was performed using an anti-FLAG rabbit antibody and an anti-PA rat antibody. Nuclei were stained with Hoechst33342. The images were acquired by confocal microscopy. Scale bar; 20 μm. The magnified images corresponding to the area surrounded with red lines in each image were generated and line plot profiles were performed along the arrows. Green; PA, red; FLAG, blue; Hoechst 33342.