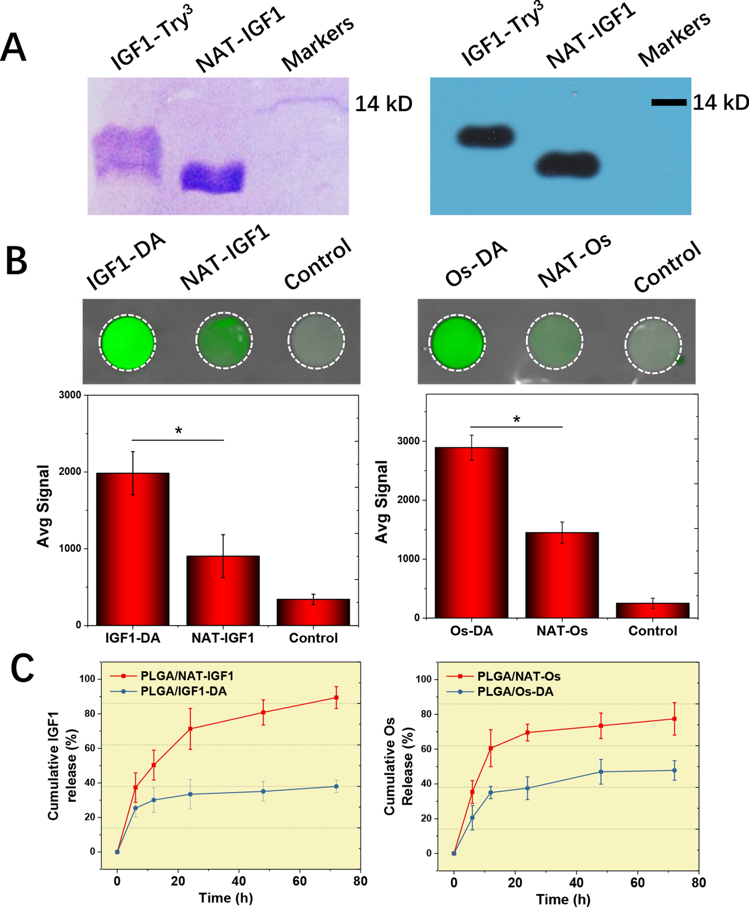
Figure 1

(A) Expression and purification of IGF1-Try3 and NAT-IGF1. Recombinant proteins were analyzed using a 15% SDS-PAGE under reducing conditions and western blotting. (B) PLGA-binding ability of IGF1-DA, NTA-IGF1, Os-DA and NTA-Os. (C) The cumulative release rate during 0 to 72 h, n = 3, one-way ANOVA with Tukey’s test was used to determine significance (*p < 0.05).