Figure 2
From: Activation of PKC supports the anticancer activity of tigilanol tiglate and related epoxytiglianes

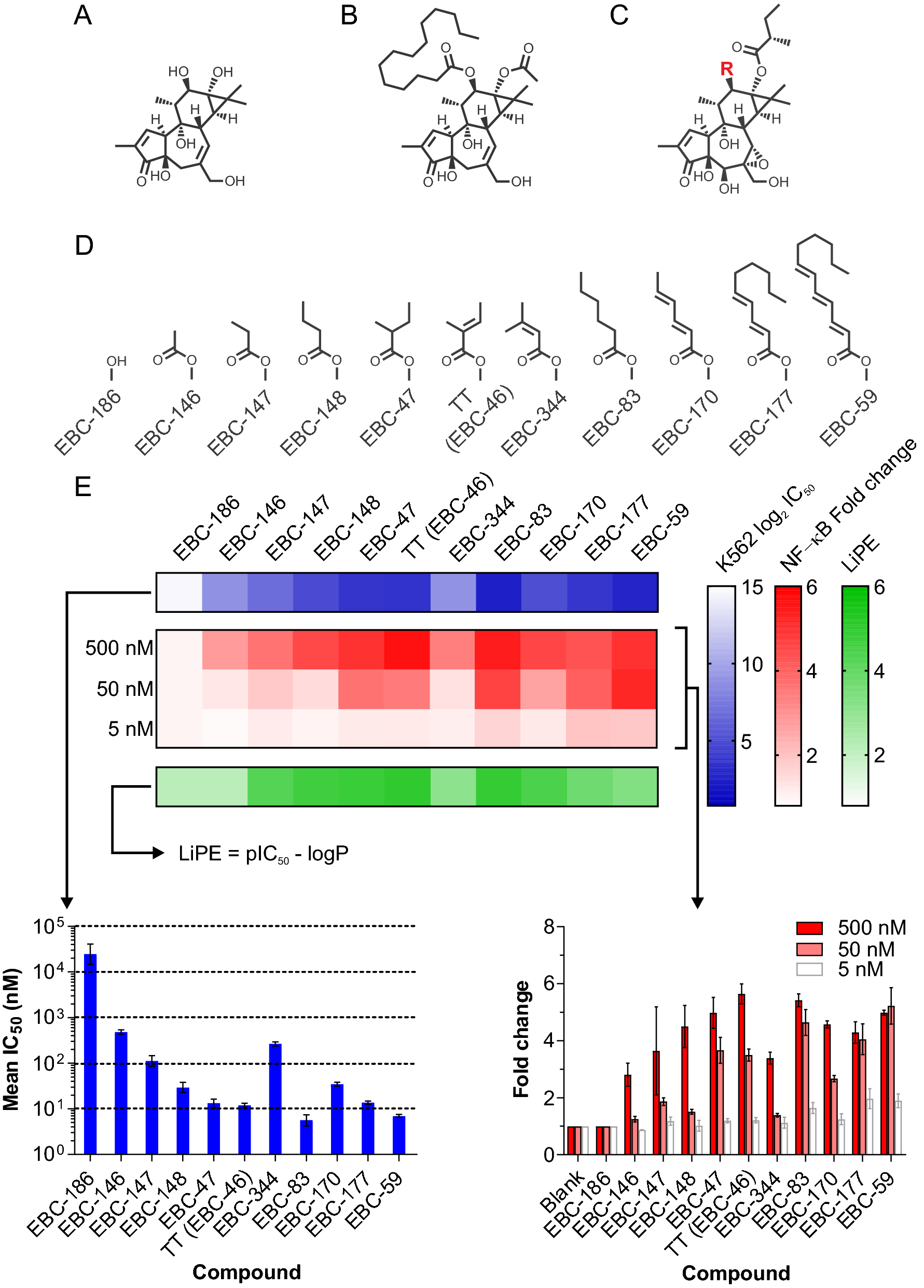
Different C12 ester length in epoxytiglianes purified from Fontainea picrosperma show varying potency. (A) Phorbol, and (B) PMA. (C) The epoxytigliane backbone (C12, R). (D) EcoBiotics Compounds (EBC, R =) isolated from Fontainea picrosperma. (E) Bioactivity of EBC analogues. K562 leukemia cell growth/survival assay (a surrogate for PKC activation) and NF-κB reporter system reveal differences in potency between EBC analogues. % Growth/Survival vs. Log10 [compound] curves were generated using K562 cells for the indicated compounds. These were subsequently used to calculate mean IC50 values (± 95% CI) (lower left panel), which was subsequently arranged into heatmap format (upper panel) for visualization. The fold change in luminescent signal from an NF-κB reporter assay was also determined for each epoxytigliane at three concentrations (500, 50 and 5 nM; lower right panel; mean ± SD). These data were converted into log2 values and displayed in heatmap format (upper panel). The lipophilic efficiency (LiPE) of each epoxytigliane was calculated using pIC50 values [-log10(IC50)] and experimentally determined logP values (see Supplementary data file 1). n = 2 or 3 for all EBC analogues.