Figure 3
From: No evidence for basigin/CD147 as a direct SARS-CoV-2 spike binding receptor

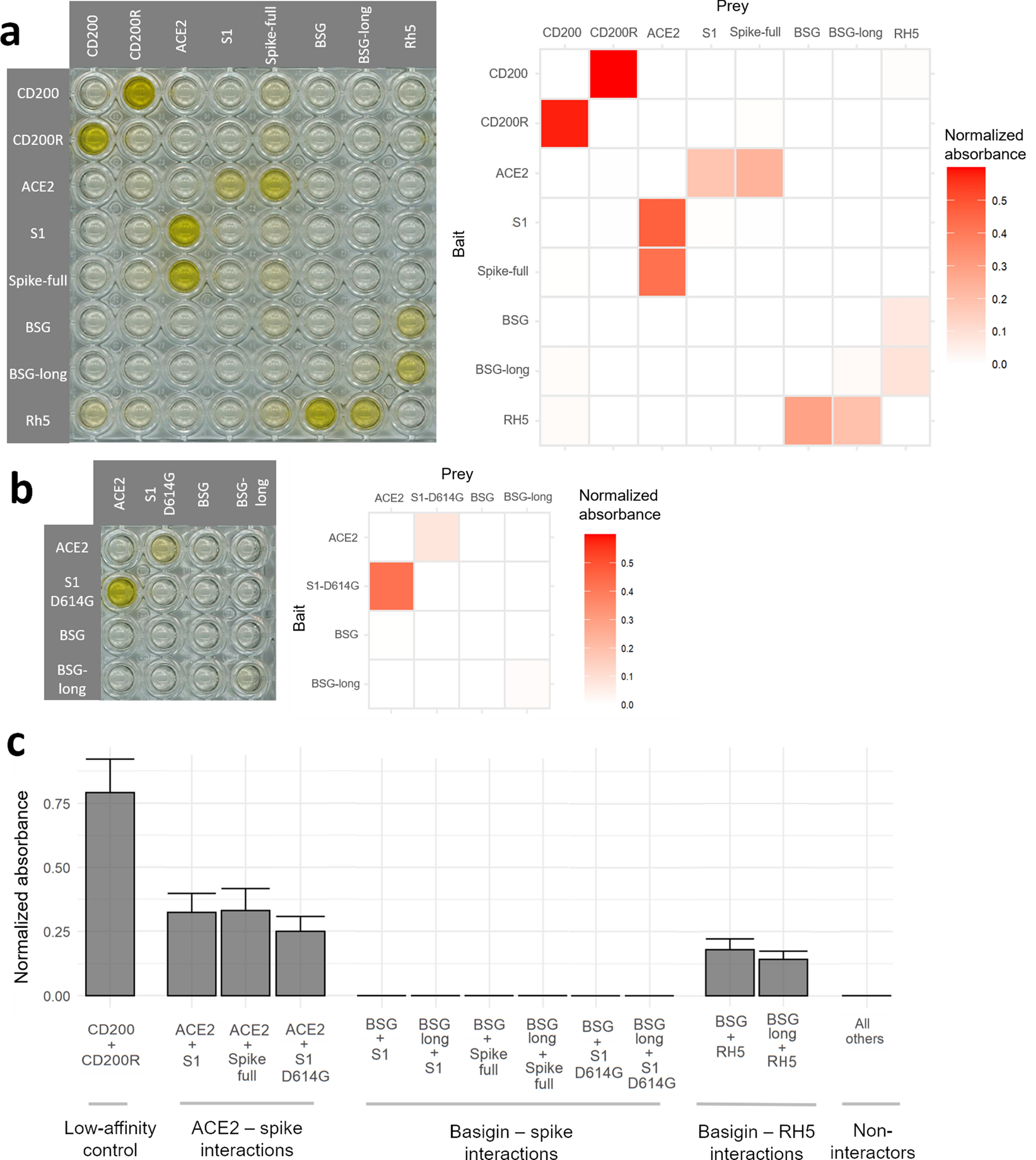
Sensitive assays designed to detect extracellular protein interactions do not detect a direct interaction between human basigin and the SARS-CoV-2 spike protein. (a) No signs of spike-basigin binding in an avidity-based protein interaction assay systematically testing a matrix of recombinant baits immobilized to streptavidin-coated plates (rows) against preys clustered around HRP-conjugated streptavidin (columns). A photograph of a representative assay plate (left) is shown alongside background-corrected absorbance values averaged across two replicates. (b) The emerging D614G mutant variant of the SARS-CoV-2 spike also does not bind basigin. Binding matrix including the common D614G variant of the SARS-CoV-2 spike protein instead of the reference sequence. (c) Spike protein binding to basigin is consistently undetectable compared to other control interactions. Binding signals were averaged across bait and prey orientations for known interacting protein pairs, the basigin-spike pairs, and all other pairs. Error bars represent standard deviation from the mean (n = 2, except “All others” n = 58).