Figure 4

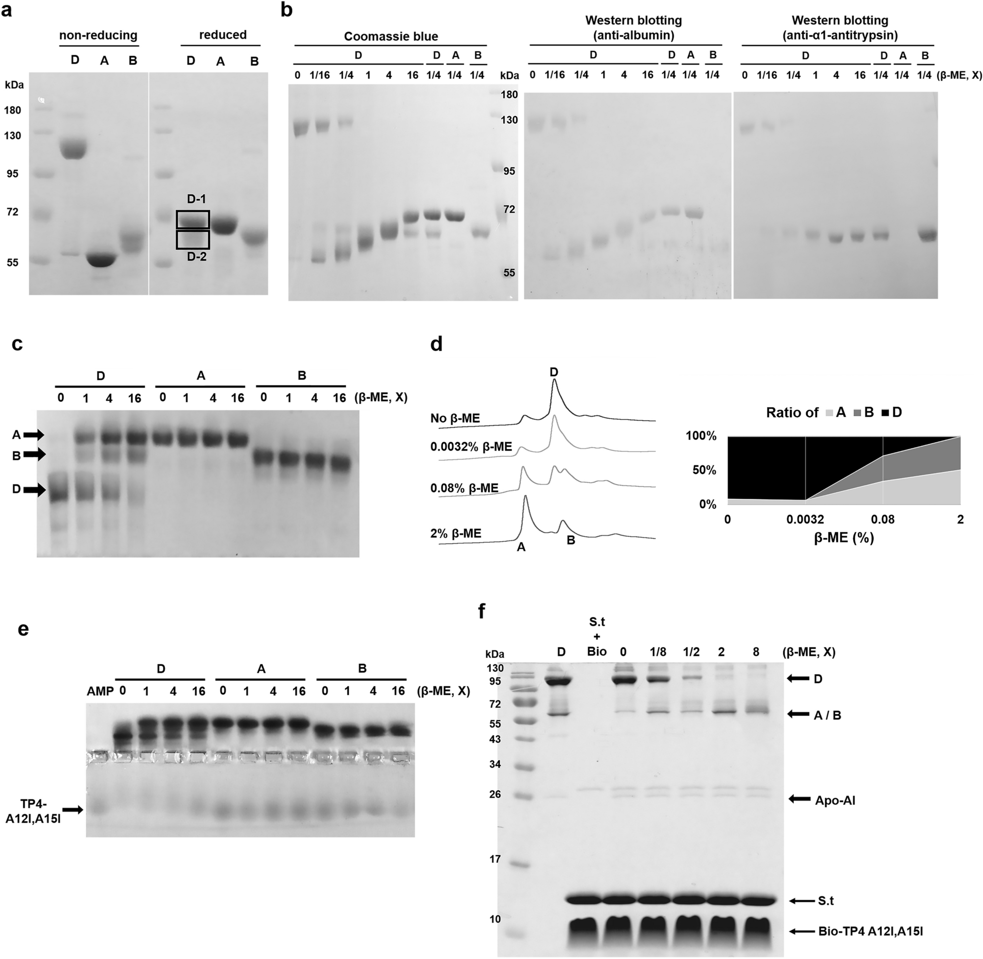
Protein D is composed of albumin and α1-antitrypsin linked by disulfide bond. (a) Protein D is dissociated into albumin and α1-antitrypsin by β-mercaptoethanol (β-ME). Proteins A, B and D (4 μg each) were analyzed by reduced (2.5% β-ME) (left) and non-reducing (right) 8% SDS-PAGE followed Coomassie blue staining. (b) Dissociation of protein D into protein A and B by increasing concentration of β-ME and analyzed by non-reducing SDS-PAGE (left) and Western blotting using antibodies raised against albumin (middle) and α1-antitrypsin (right). 1X represents 0.08% β-ME (v/v). (c) Dissociation of protein D into protein A and B by increasing concentration of β-ME and analyzed by 8% native PAGE, pH8.8. 1X represents 0.05% β-ME (v/v). (d) Separation of protein A and B from protein D by HPLC in the presence of β-ME. The elution profile of these dissociated proteins by HPLC (left) and the quantification of individual protein (right) were shown. (e, f) Decrease of AMP-binding ability of protein D by β-ME. The binding ability of proteins D, A and B to TP4-A12I,A15I peptide were determined by band shift and pulling down assays after reduction with β-ME. 1X represents 0.05% β-ME. Bio, biotinylated TP4-A12I,A15I.