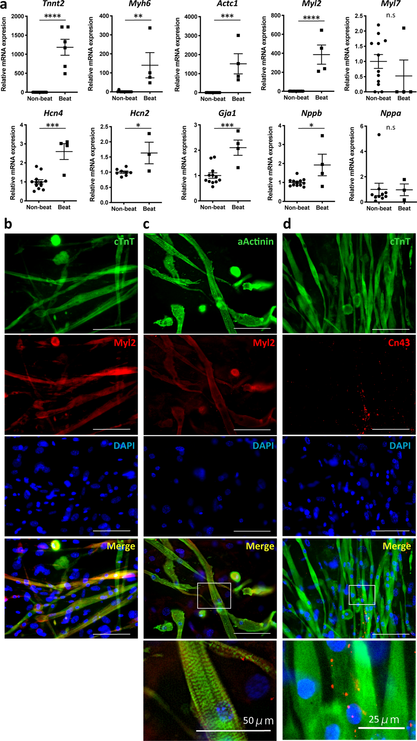
Figure 4

SVF beating cells have a cardiomyocyte phenotype. (a) mRNA levels of cardiomyocyte-specific sarcomere proteins, ion channels, and secreted proteins in the beating and non-beating groups. (b) Representative immunofluorescence images of beating cells stained for cardiac troponin T (cTnT), Myl2, alpha-actinin (aActinin), and connexin-43 (Cn43) on day 28 after cultivating SVF. White square, area of interest (shown below at higher magnification). Scale bar, 100 µm. * p < 0.05; ** p < 0.01; *** p < 0.001; **** p < 0.0001 by t-test. DAPI, 4′,6-diamidino-2-phenylindole; SVF, stromal vascular fraction.