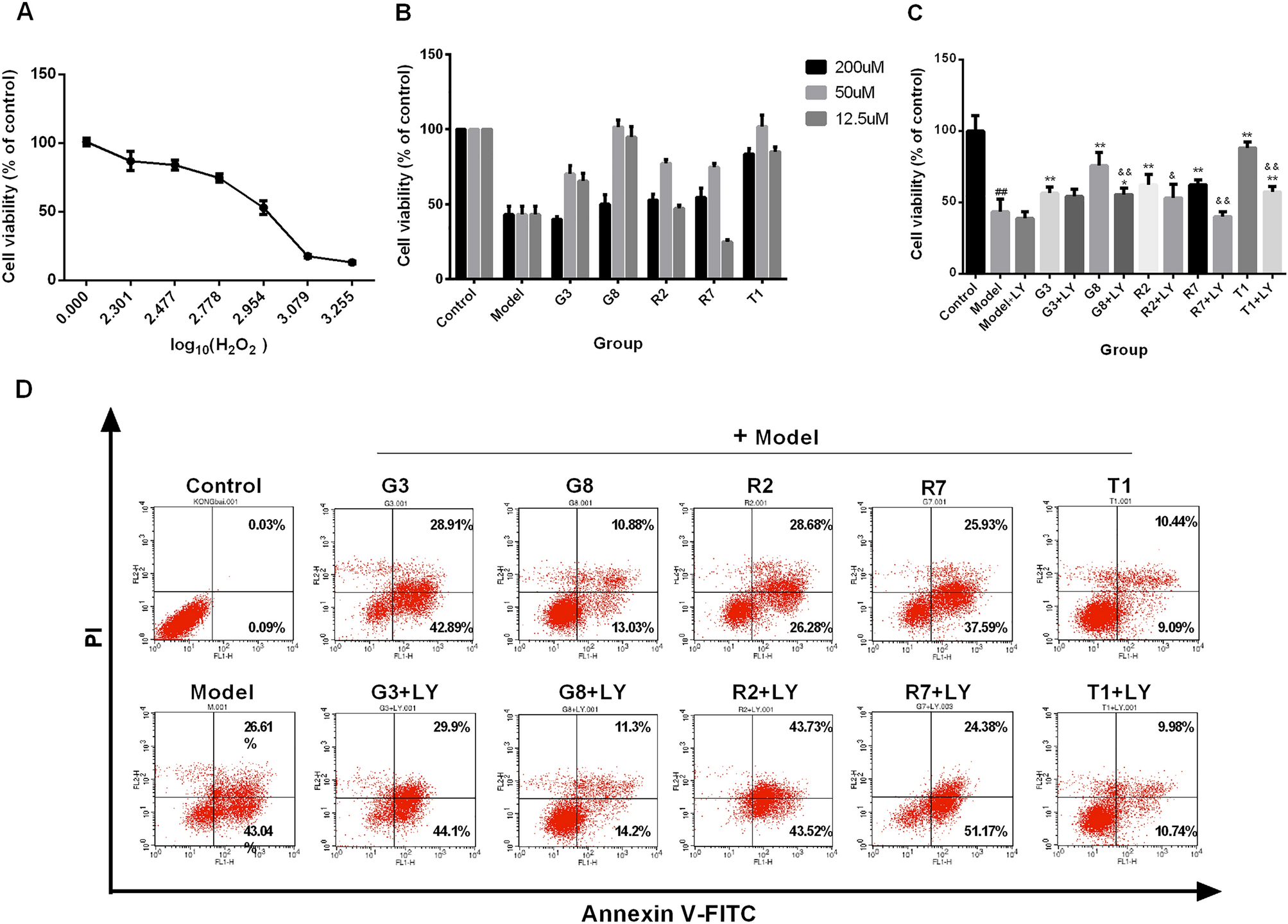
Figure 4

Effects of the activemonomers of SWTX on H2O2-induced H9c2 cell oxidative injury. (A) H9c2 cells treated with 200–1800 μΜ H2O2 for 22 h, shown marked reductions with increasing dose in cell viability (n = 6). (B) 12.5, 50, 200 μΜ G3, G8, R3, R5 and T1 pretreated H9c2 cell for 2 h and co-incubated with 900 μΜ H2O2 for additional 22 h, significantly improved H9c2 cell viability in comparison to the cells singly treated with 900 μΜ H2O2, among them, G8 and T1 shown best (n = 6). (C) The protective ability of 50μΜ G8, R3, R5 and T1 groups is significantly reduced by PI3K inhibitor LY294002 (50 nM) in H9c2 cell (n = 6). (D) The cell apoptosis ratio was detected by flow cytometry, and the data indicated a decreasing percentage of cells in the lower and upper right quadrants (early and late stage apoptosis) in 50 μM G3, G8, R2, R7 and T1 groups compared with 900 μΜ H2O2 group, and an increasing percentage of the apoptosis cells following LY294002 (50 nM) treatment . ##P < 0.01 versus control group; **P < 0.01 versus model; *P < 0.05 versus model; &&P < 0.01 monomer versus LY294002 + monomer and &P < 0.05 monomer versus LY294002 + monomer.