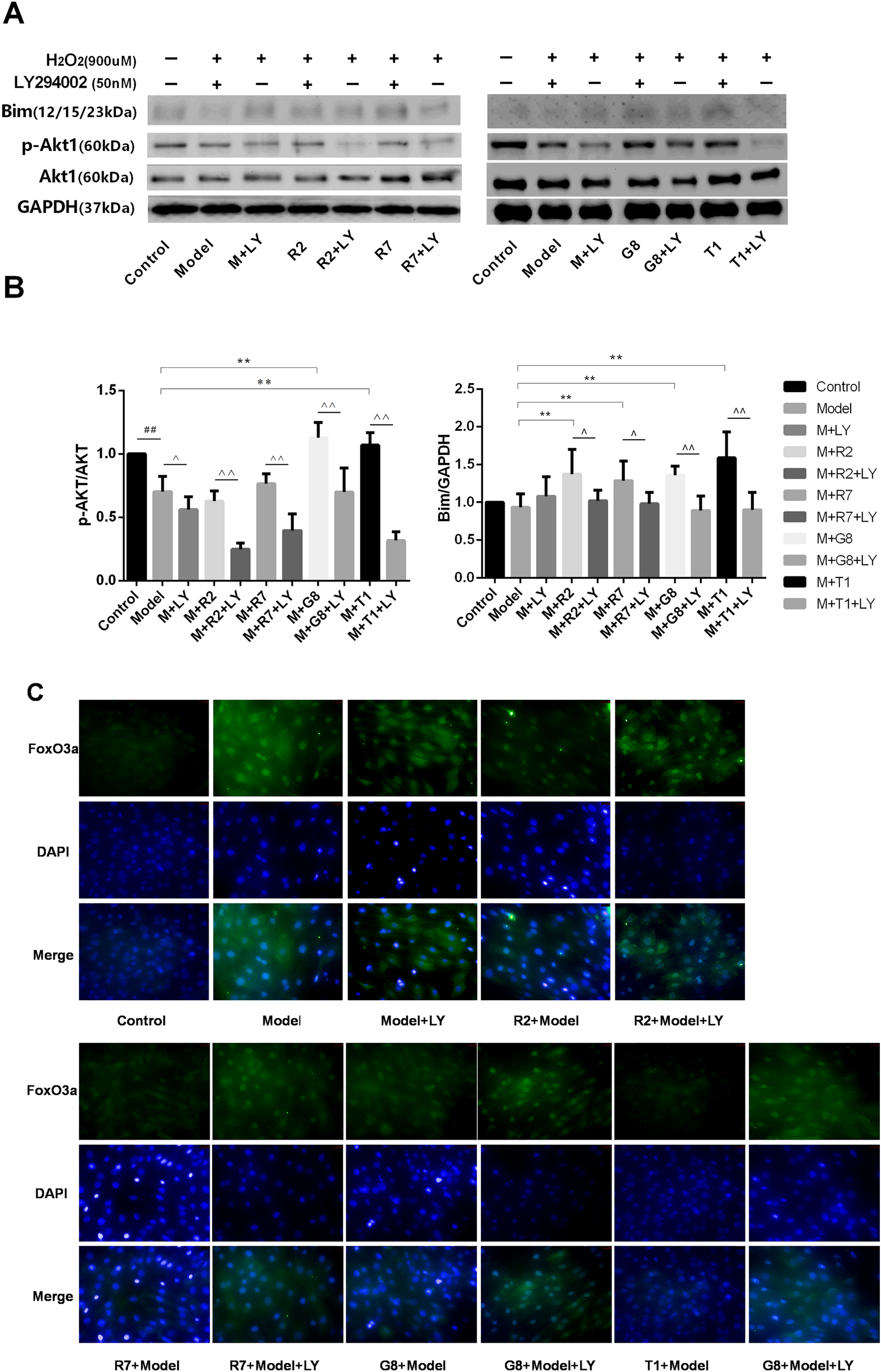
Figure 6

PI3K/Akt/FoxO3a pathway is involved in a protective action of representative monomers G3, G8, R2, R7 and T1 of SWTX on H9c2 cells exposed to H2O2 (900 μM) for 22 h, and PI3K inhibitor LY294002(LY, 50 nM) was used to further confirm the effects of SWTX on PI3k/Akt/FoxO3a signaling pathway. (A) Representative Western blots shown the effects of G3, G8, R2, R7 and T1 on the expression of Akt, p-Akt, Bim, and the interfering effects of LY294002 (LY), while GAPDH was used as loading control. (B) The expression of p-Akt, Akt in H9c2 cells was essayed by western blotting using a Image J analyzer. (C) Representative Immunofluorescence staining shown the effects of G3, G8, R2, R7 and T1 on the translocating level of FoxO3a to nucleus on H9c2 cells was essayed by Immunofluorescence staining. Data are expressed as the mean value ± SD from three independent experiments. ##P < 0.01 versus control group, *P < 0.05, **P < 0.01, versus model, ^P < 0.05, ^^P < 0.01, the monomer versus corresponding monomer + LY294002 (LY).