Figure 5
From: Comprehensive analysis of metastatic gastric cancer tumour cells using single-cell RNA-seq

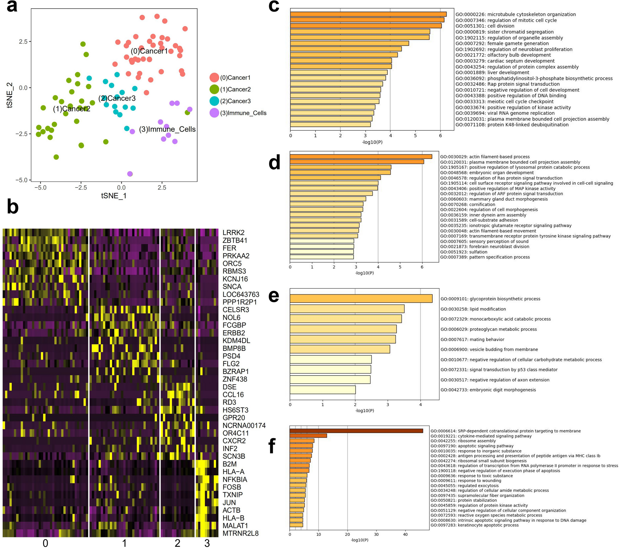
Seurat marker analysis revealed four main clusters in the overall single cells. Twelve significant principal components were extracted to identify four main clusters in the tumour tissues. (a) Four main clusters in the tumour tissues using TSNE. (b) Heatmap indicating markers highly expressed in each cluster. (c–f) Functional annotations of each cluster are shown based on Seurat-calculated markers.