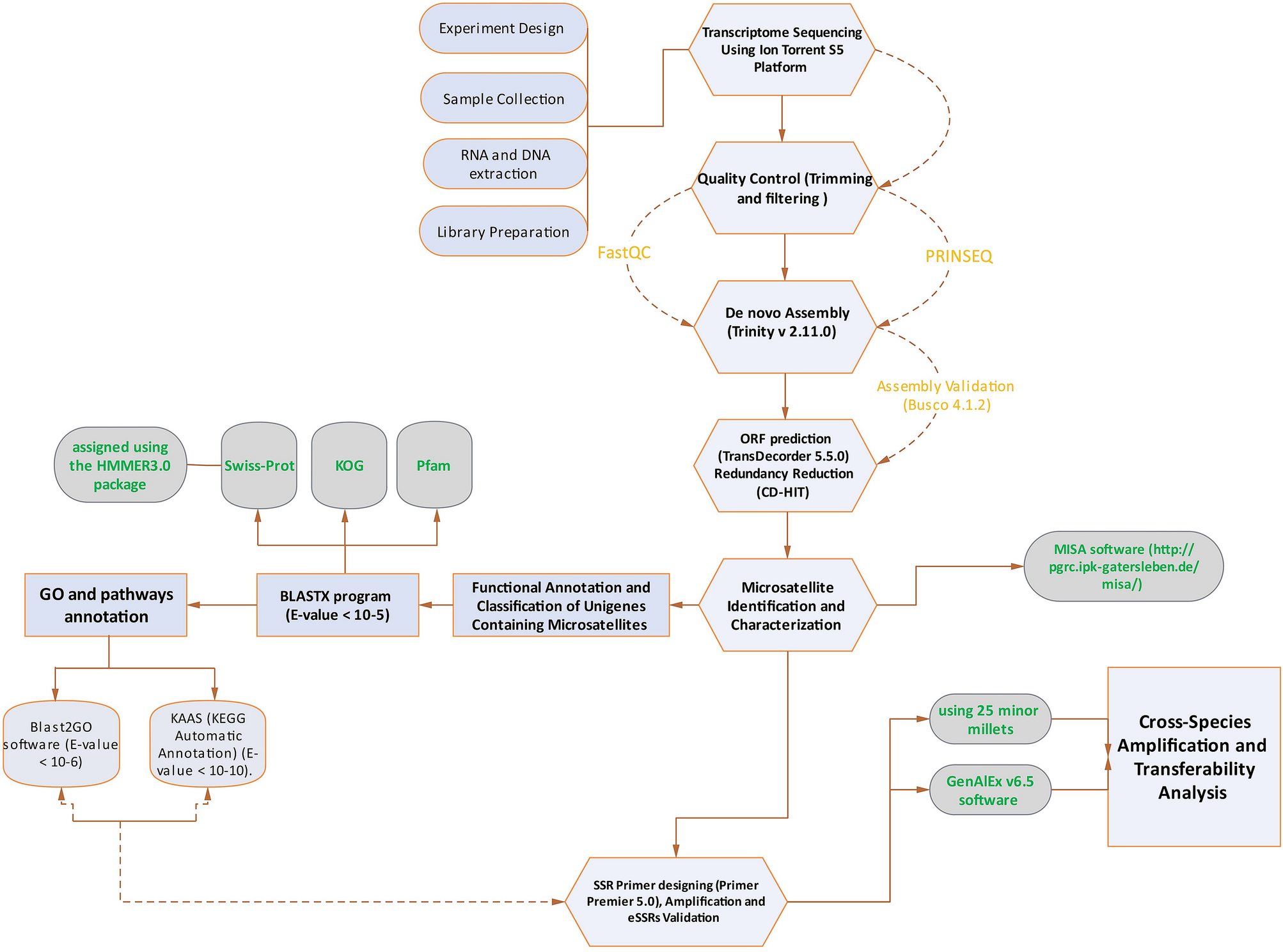
Figure 1

A detailed workflow performed in identification and validiation of gSSR in Little millet (Panicum sumatranse), this figure was created using ggplot2 R-package.

A detailed workflow performed in identification and validiation of gSSR in Little millet (Panicum sumatranse), this figure was created using ggplot2 R-package.