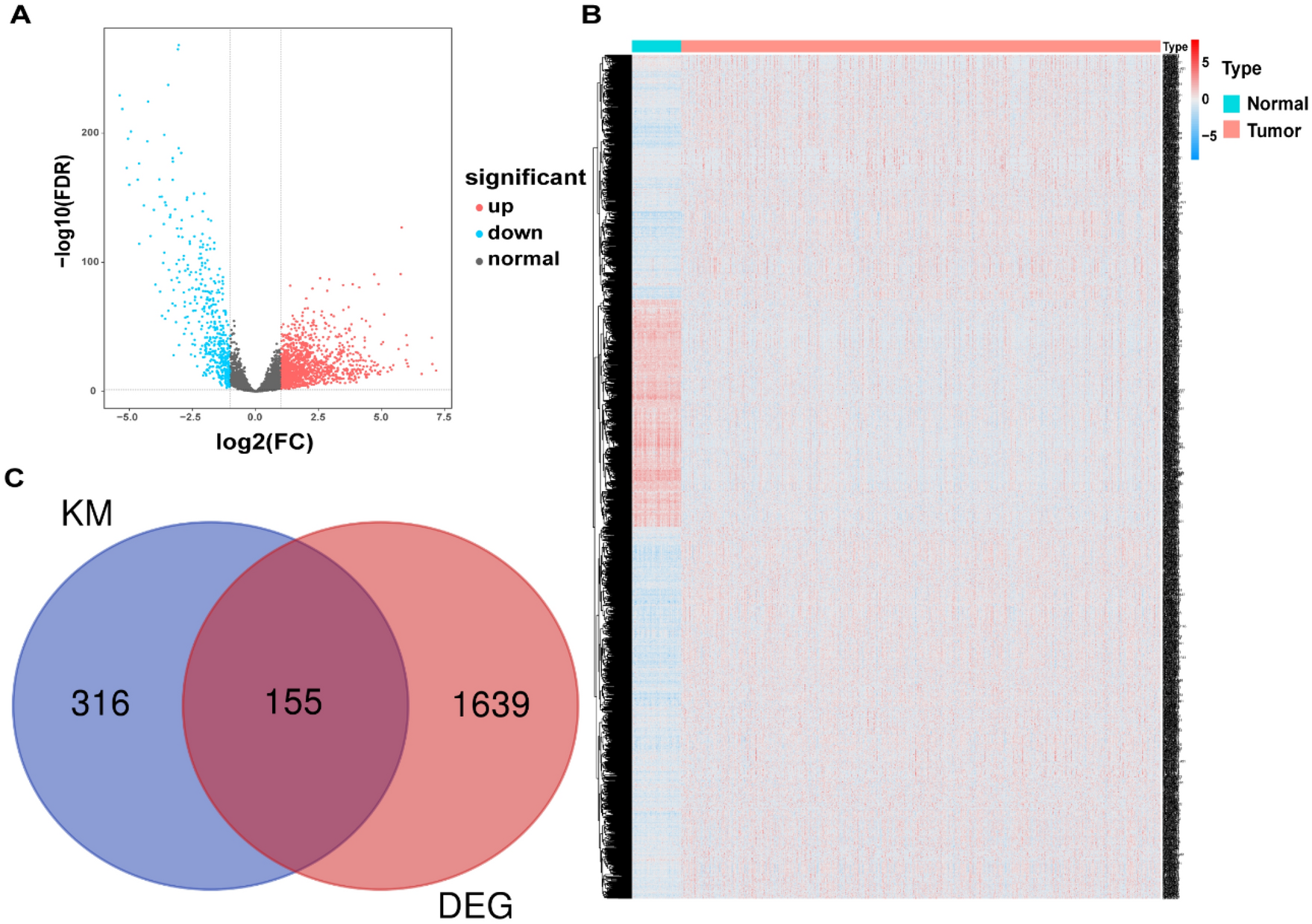
Figure 1

Identify differential lncRNAs (DELs) associated with OS. (A) Volcano map of DELs between BRCA tissue and normal breast tissue; (B) Heat map of DELs between BRCA tissue and normal breast tissue; (C) Venn diagram of OS-related lncRNAs and DELs.