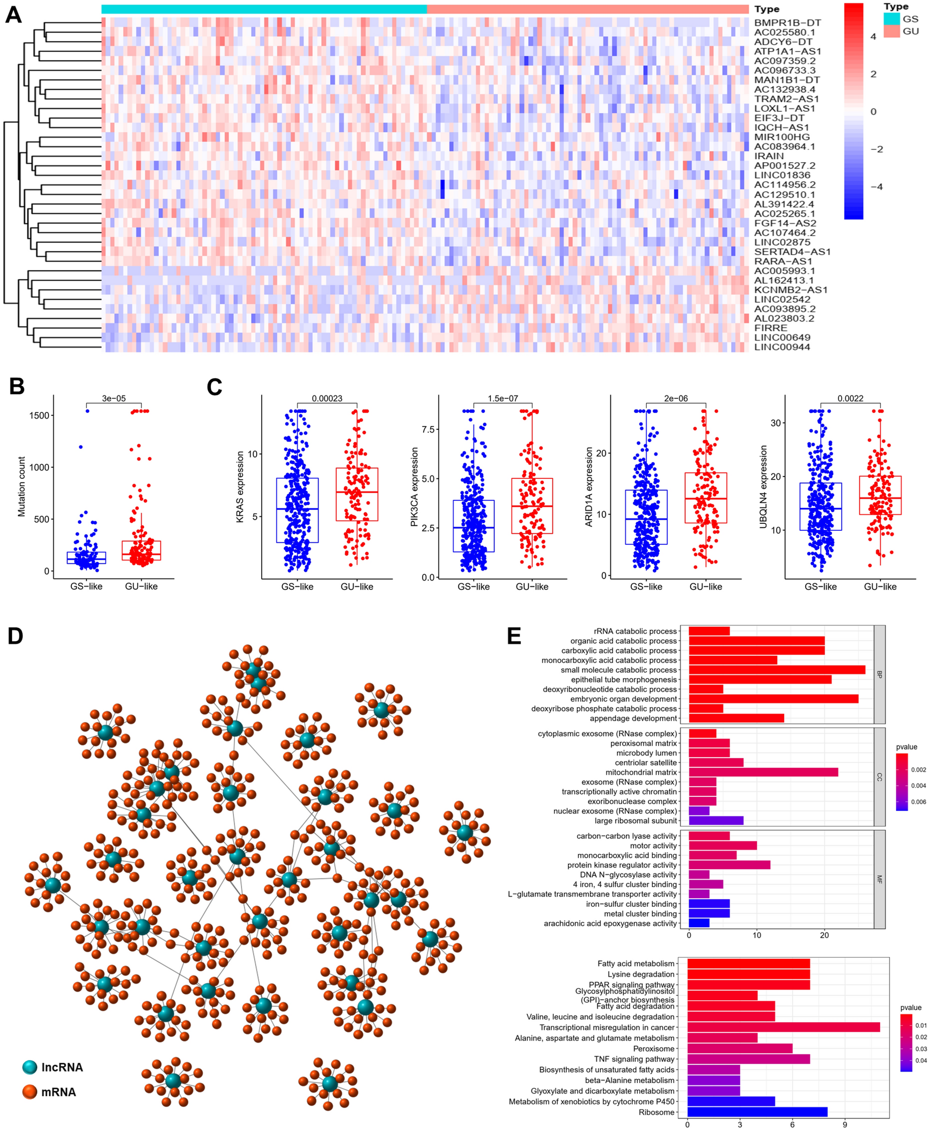
Figure 2

Identification and functional annotations of genomic instability-related lncRNAs in patients with cervical cancer. (A) Clustering of 147 cervical cancer patients based on the expression pattern of 35 candidate genomic instability-related lncRNAs. The left blue cluster is GS-like group, and the right red cluster is GU-like group. (B) Boxplots of somatic mutations in the GU-like group and GS-like group. Somatic cumulative mutations in the GU-like group are significantly higher than those in the GS-like group (p < 0.001). (C) Boxplots of KRAS, PIK3CA, ARID1A and UBQLN4 expression level in the GU-like group and GS-like group. These genes expression level in the GU-like group is significantly higher than that in the GS-like group (p < 0.001). (D) Co-expression network of genomic instability-related lncRNAs and mRNAs based on the Pearson correlation coefficient. The blue circles represent lncRNAs, and the red circles represent mRNAs. (E) Functional enrichment analysis of GO and KEGG for mRNAs co-expressed lncRNAs.