Figure 8
From: Design and comparative characterization of RecA variants

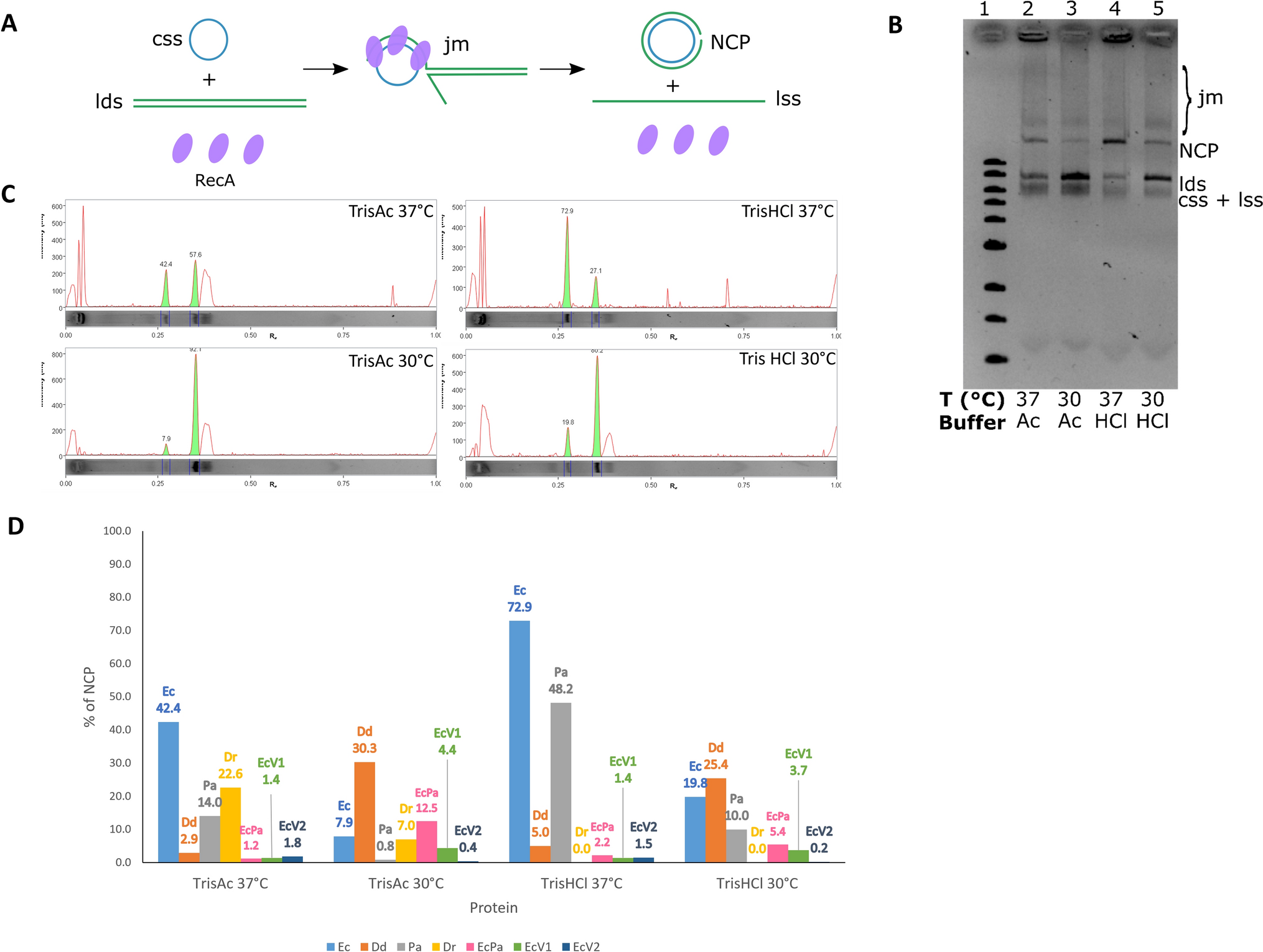
Efficiency of RecA variants in promoting DNA strand exchange. (A) Scheme of the three-strand exchange reaction between circular ssDNA (css, in blue) and the linear duplex (lds, in green) substrates and the expected intermediates, called joint molecules (jm), and final products, namely, nicked circular products (NCP) and linear single-stranded DNA (lss), by RecA-mediated DNA strand exchange. (B) Example of the DNA exchange reaction obtained with EcRecA in two different buffers and temperatures, indicated above the gel. The first lane corresponds to the 1 kb ladder (full-length gel in supplementary Fig. 1). (C) Influence of the buffer composition and temperature on the DNA strand exchange activity of RecA variants. The histogram represents the percentage of fluorescence corresponding to NCP compared to the total fluorescence (NCP plus linear dsDNA; ssDNA and joint molecules were excluded). This result correlates with the efficiency of RecA strand exchange activity. The numbers indicated are the percentages for each condition. The four conditions tested were Tris-Ac buffer pH 7.5 at 37 °C, Tris-Ac buffer pH 7.5 at 30 °C, Tris–HCl buffer pH7.6 at 37 °C and Tris–HCl buffer pH 7.6 at 30 °C for all RecA variants: EcRecA (blue), DdRecA (orange), PaRecA (grey), DrRecA (yellow), EcPa variant (pink), EcRecAV1 variant (green) and EcRecAV2 variant (dark blue).