Figure 8
From: Expression of L-type amino acid transporter 1 is a poor prognostic factor for Non-Hodgkin’s lymphoma

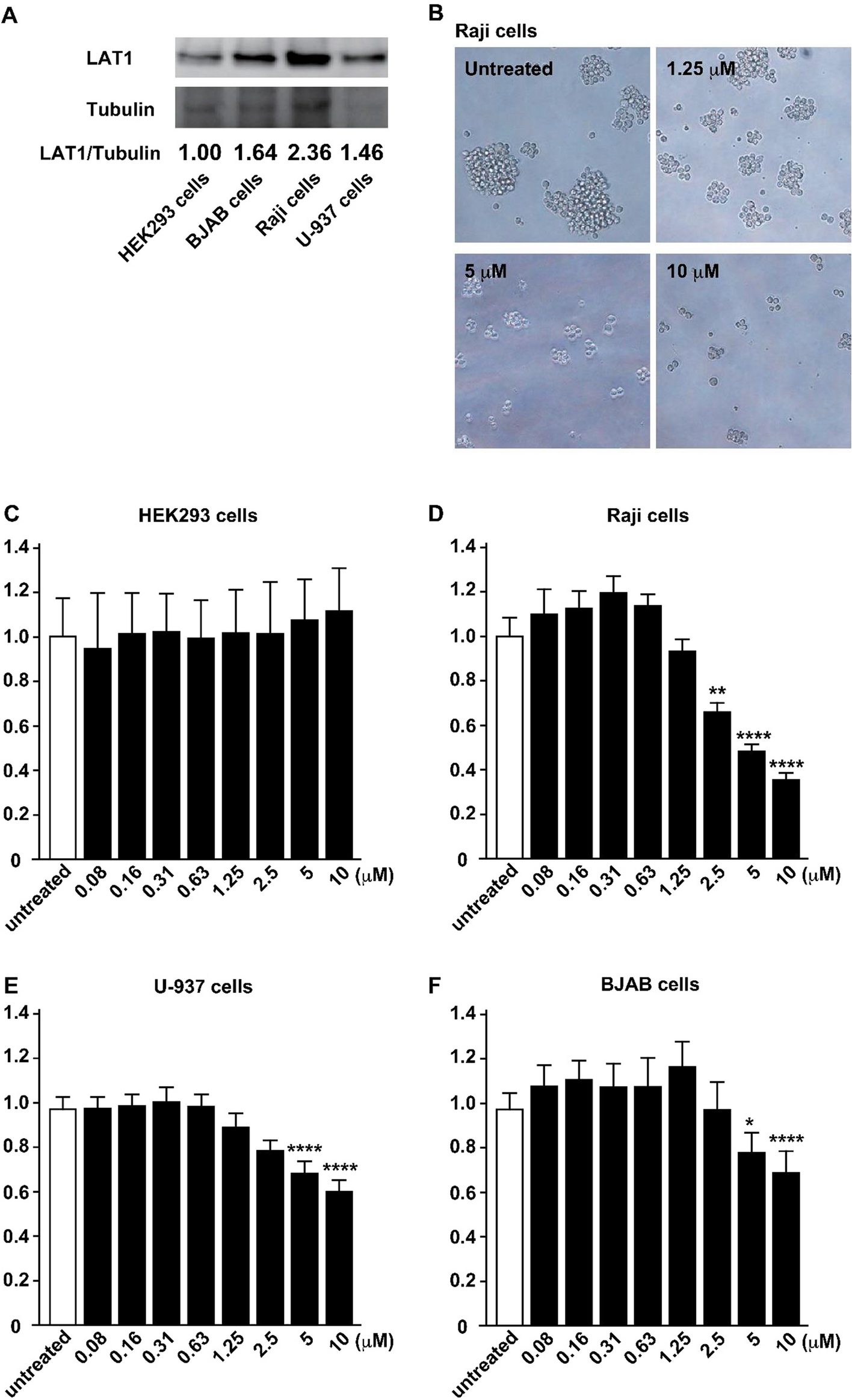
The effect of LAT1 inhibitor JPH203 on the viability of lymphoma cell lines and HEK293 cells. (A) Western blot analysis of LAT1 and tubulin. The LAT1/tubulin ratio was normalized to HEK293 cells. (B) Colony formation of Raji cells treated with the indicated concentration of JPH203. (C–F) The viability of Raji cells, BJAB cells, U-937 cells and HEK293 cells were analyzed after 8 different dozes of JPH203 treatment for 72 h and determined by Cell-titer glo 2. Significant cell death was observed at the concentration of 2.5 µM, 5 µM and 10 µM of JPH203 in Raji cell line. *P < 0.05; **P < 0.01; ****P < 0.0001.