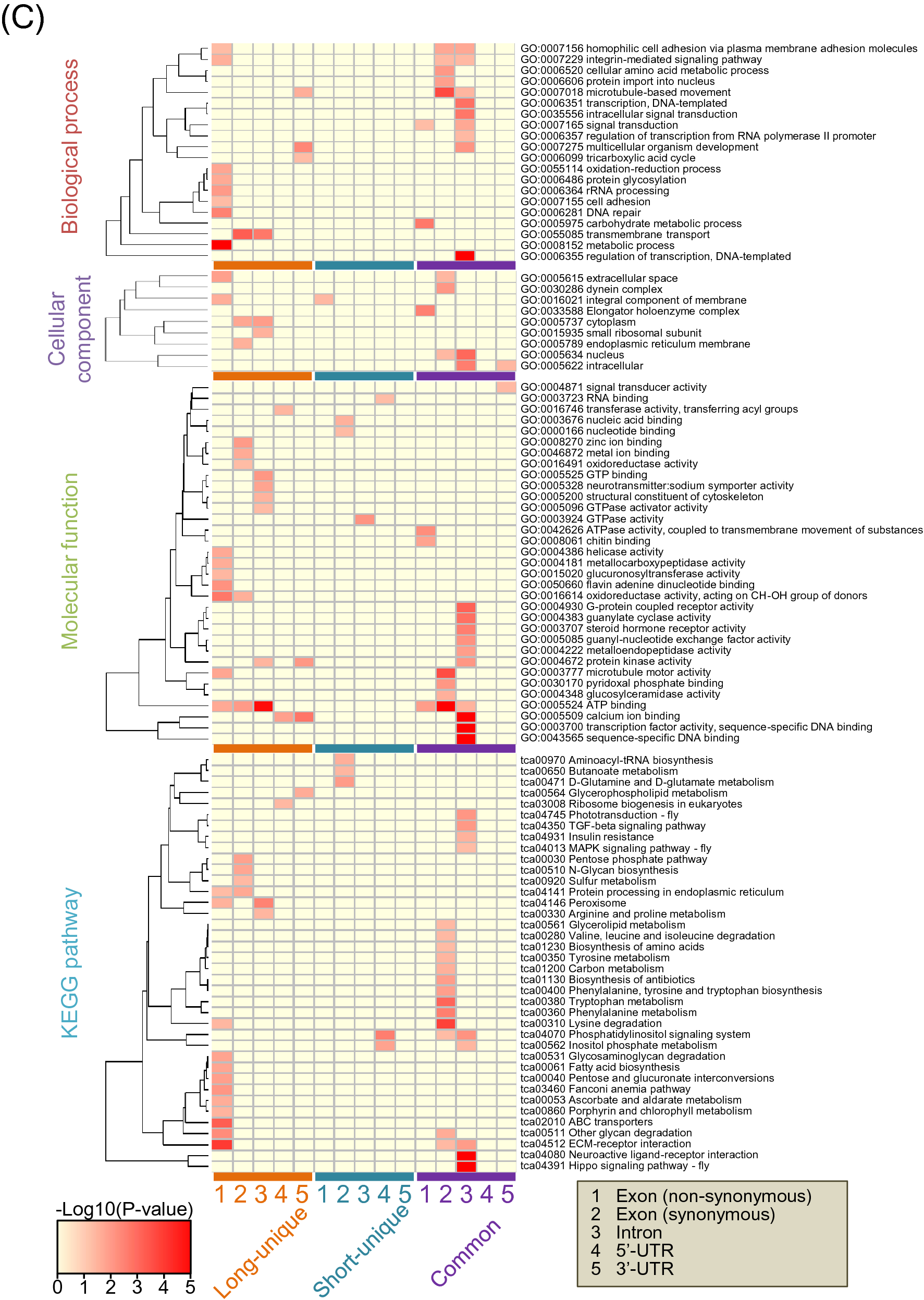
Figure 2



Analytical results of the position of small variants in a whole genome in long and short strains (A) Numbers of variants in genic region including exon region, intron, UTR and other non-cording regions were indicated. As shown in parentheses, some ncRNAs and tRNAs were contained in exon, intron, and UTR regions. In short strain, there were five regions where two different genes overlap in 5′-UTR and 3′-UTR, respectively. Numbers of genes with variants in exon, intron and UTR regions in long and short strains (B). Numbers of long-unique, short-unique and common genes were shown by Venn diagrams. Common genes contain variants with different DNA sequences between long and short strains. Enrichment analyses of the function of genes with variants sorted into four categories (biological process, cellular component, molecular function, and KEGG pathway) (C). The heatmap is generated using the R package “gplots” (version 3.1.1, https://cran.r-project.org/web/packages/gplots/index.html). The list of each ontology shows the ID and term. The KO id is shown by a three- or four-letter organism code, the first-letter of the genus name and the first two- or three-letters of the species name of the scientific name of the organism, with pathway number. For example, Neuroactive ligand-receptor interaction of Tribolium castaneum is shown as "tca04080".