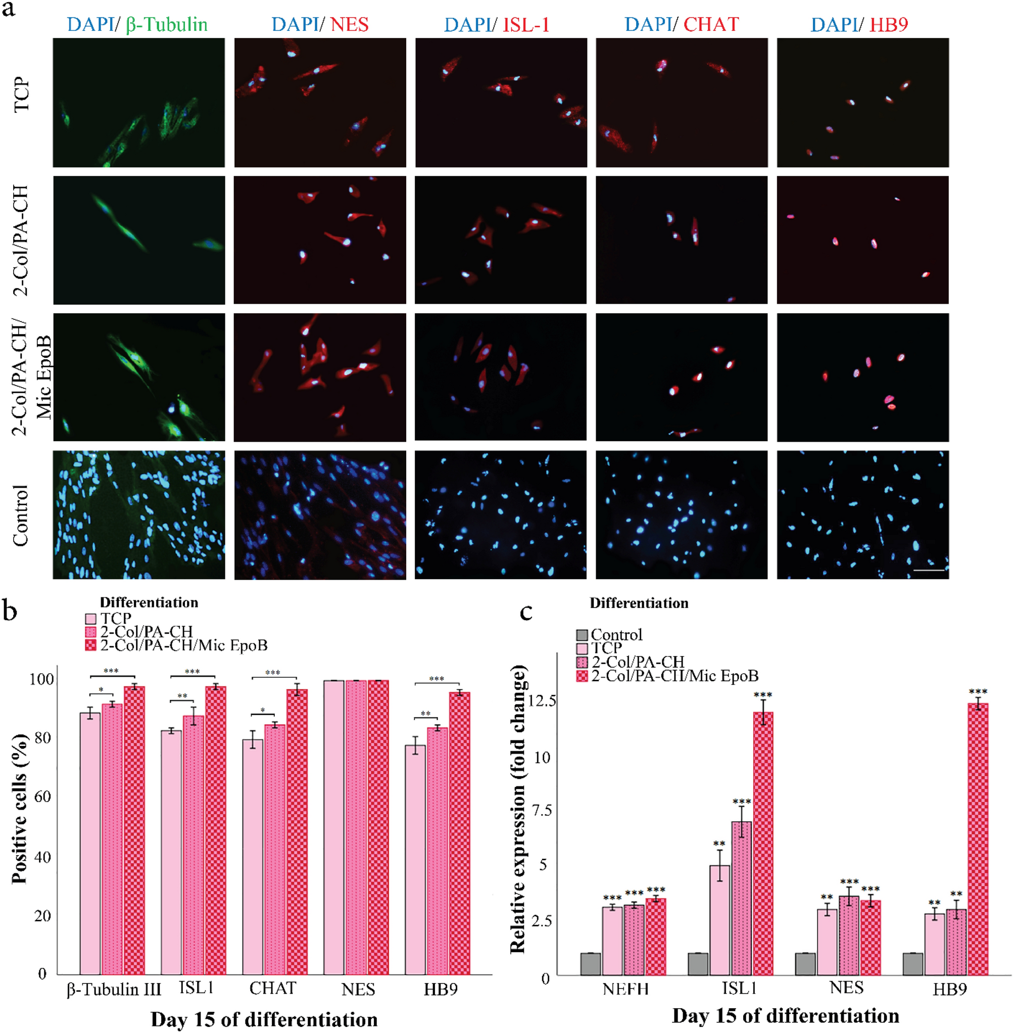
Figure 8

The expression of MN-like cells differentiated from hEnSCs in different groups. (a) Immunofluorescence images of MN-like differentiated hEnSCs in different groups of TCP, collagen hydrogel without Mic EpoB (2-Col/PA-CH/M), collagen hydrogel with Mic EpoB (2-Col/PA-CH/Mic EpoB), and control (undifferentiated hEnSCs) for beta-III-tubulin, NES, ISL-1, CHAT, and HB9 after 15 days (× 20, Scale bar 100 μm). (b) Expression (ratio of positive cells, %) of MN markers calculated from three wells (five fields per well). (c) Relative gene expression in three differentiated groups, including TCP, Col without Mic EpoB, Col with Mic EpoB, and control (undifferentiated hEnSCs) after 15 days for NEFH, ISL-1, NES, and HB9. Graphs were generated with SPSS 21 (simple bar, summaries for groups of cases). Data were presented as three independent experiments. (Error bars: ± 1 SD). The p-values were assessed using SPSS 21, one-way ANOVA, and the DUNNETT test. In part B: Col without Mic EpoB and Col with Mic EpoB groups were compared with TCP: *P < 0.05, **P < 0.01, ***P < 0.001. In part C: The effects of three differentiation groups (TCP, col-without Mic EpoB, and col-with Mic EpoB) compared with control group (undifferentiated hEnSCs): *P < 0.05, **P < 0.01, ***P < 0.001.