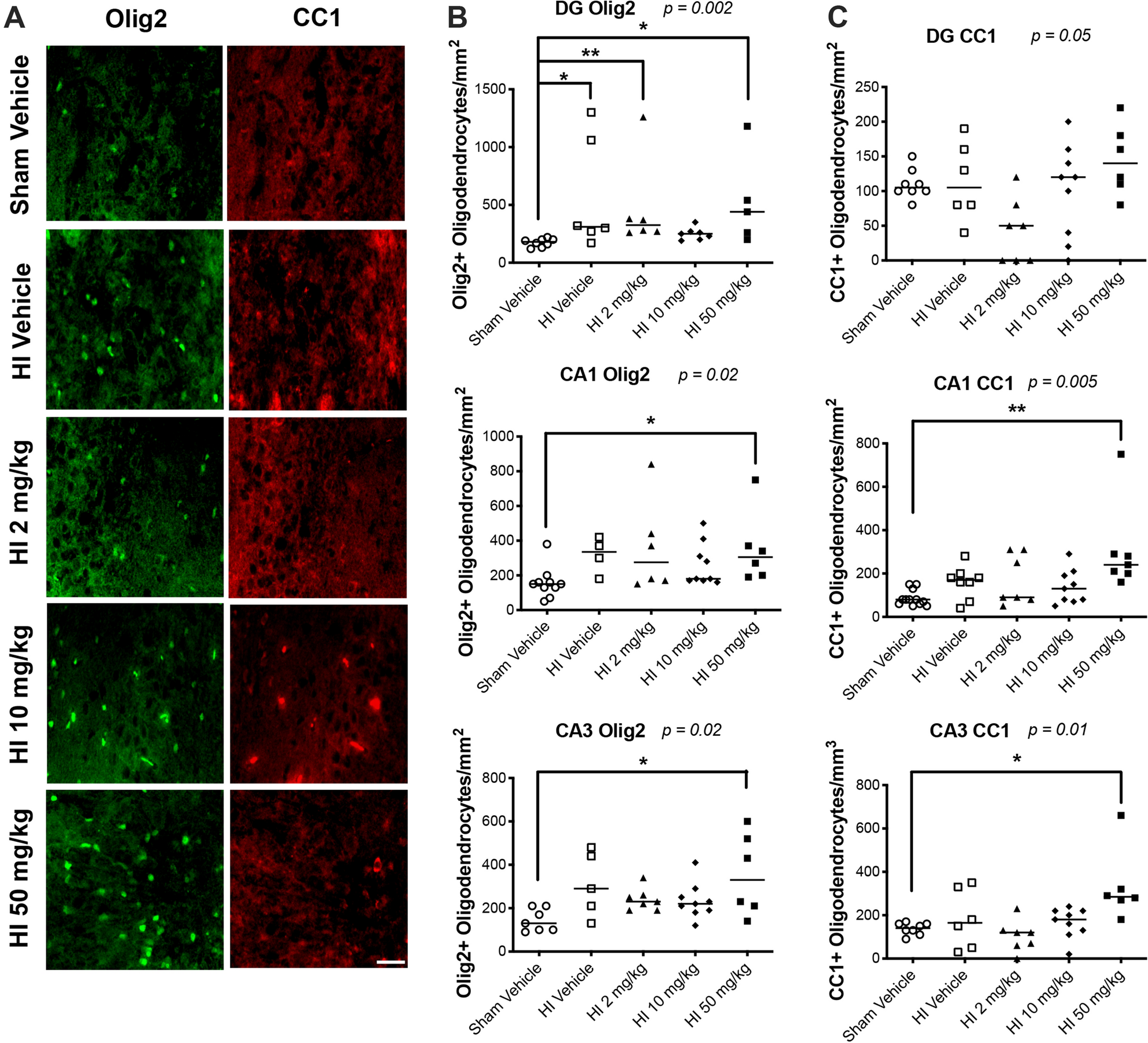
Figure 4

Immunostaining for oligodendrocytes in sham and HI rat pups treated with vehicle or sildenafil. Cells were counted in three regions of the hippocampus: i.e., dentate gyrus, CA1, and CA3 regions of the ipsilateral hippocampus. (A) Representative immunofluorescent micrographs of the immature oligodendrocytes labeled with Olig2 and mature oligodendrocytes labeled with CC1 in the ipsilateral CA3 region of the hippocampus. (B) Immature oligodendrocytes labeled with Olig2, and (C) mature oligodendrocytes labeled with CC1 (median with individual data points representation). Significance: p value from Kruskal–Wallis test, with Dunn’s post-hoc comparison tests: *p < 0.05, **p < 0.01. Number of animals: n = 8 sham vehicle, 6 HI vehicle, 7 HI 2 mg/kg, 9 HI 10 mg/kg and 8 HI 50 mg/kg.