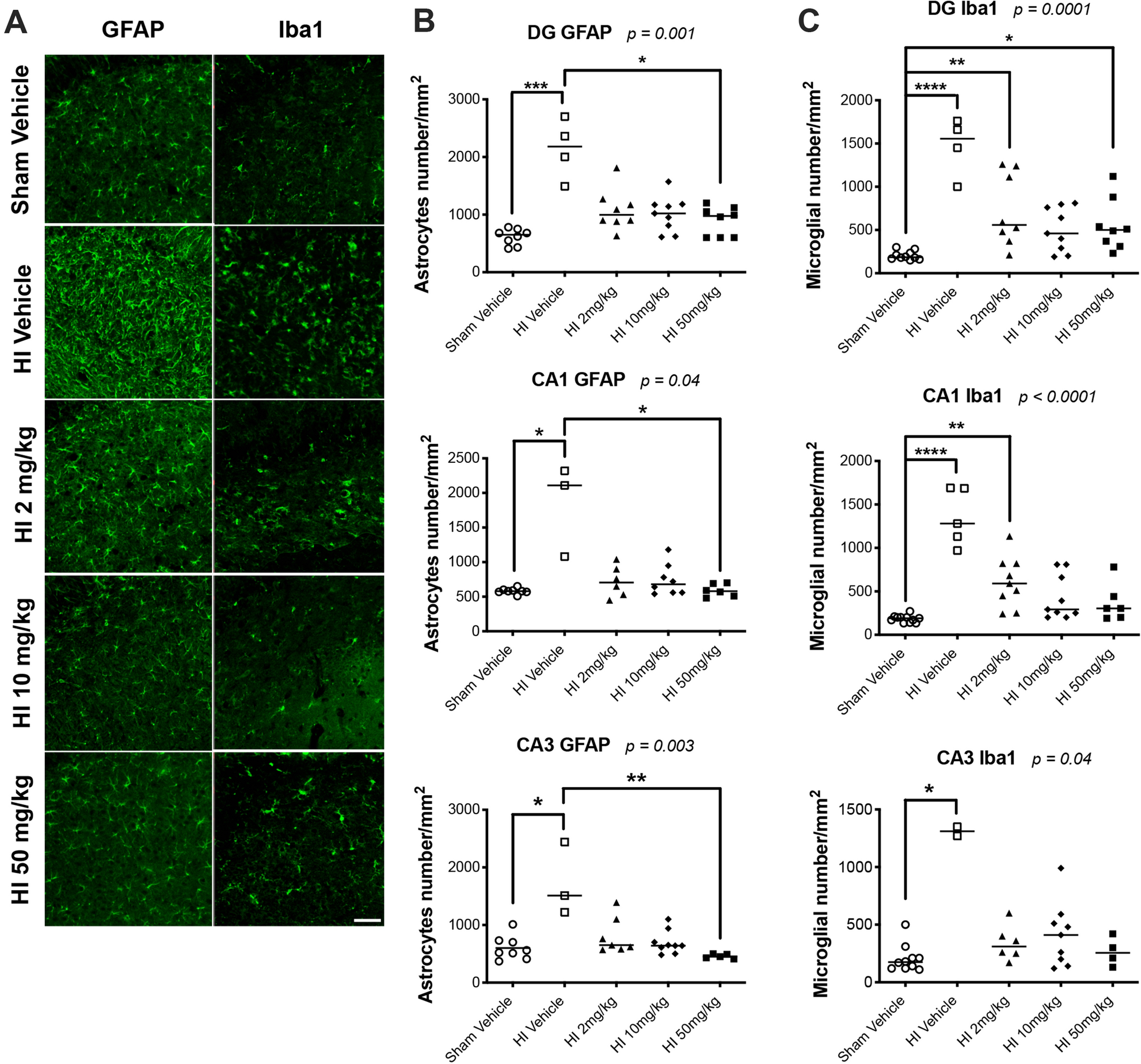
Figure 5

Immunostaining for astrocytes and microglia in sham and HI rat pups treated with vehicle or sildenafil. Cells were counted in three regions of the hippocampus: i.e., dentate gyrus, CA1, and CA3 regions of the ipsilateral hippocampus. (A) Representative immunofluorescent micrographs of astrocytes labeled with GFAP and activated microglia labeled with Iba1 in the ipsilateral dentate gyrus. (B) Astrocytes labeled with GFAP, and (C) activated microglial cells labeled with Iba1 (median with individual data points representation). Significance: p value from Kruskal–Wallis test, with Dunn’s post-hoc comparison tests: *p < 0.05, **p < 0.01, ***p < 0.001, ****p < 0.0001. Number of animals: n = 8 sham vehicle, 4 HI vehicle, 8 HI 2 mg/kg, 9 HI 10 mg/kg and 8 HI 50 mg/kg.