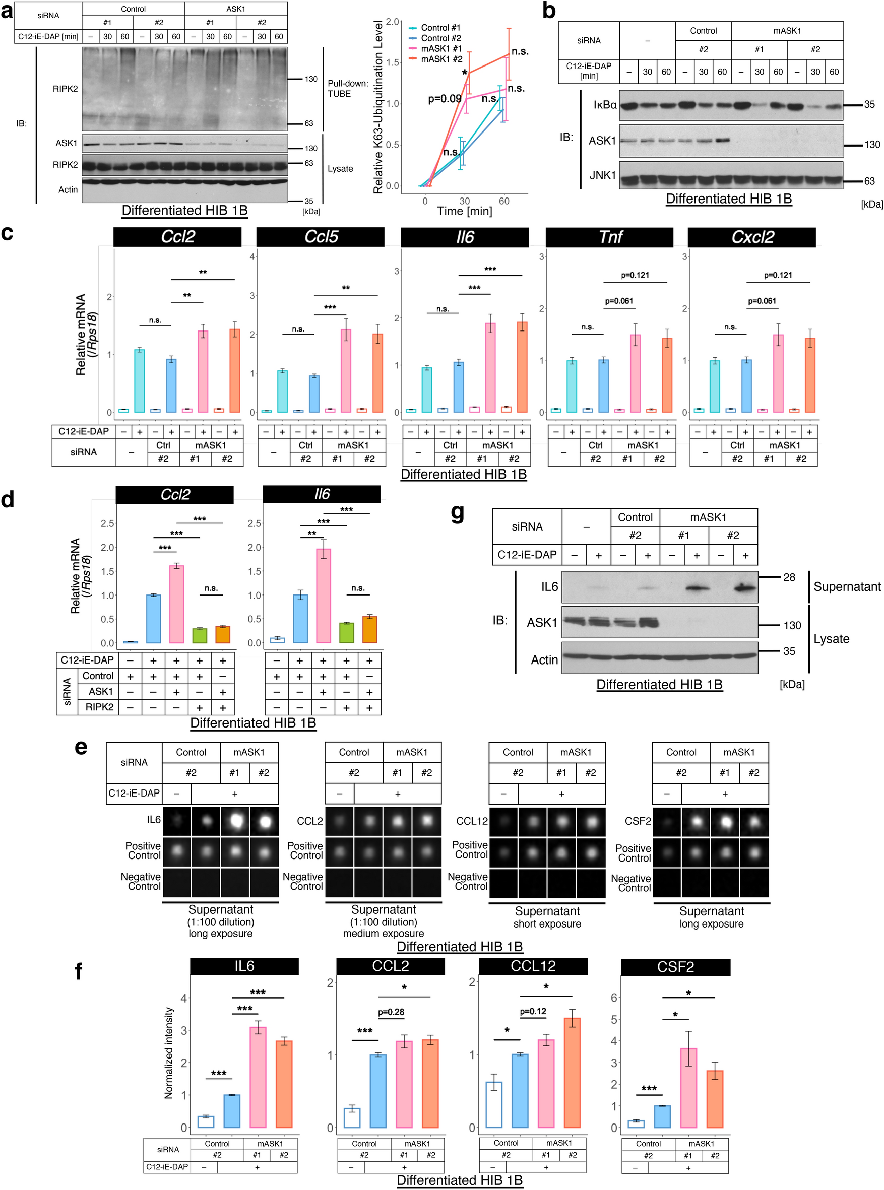
Figure 3

ASK1 suppresses the NOD-RIPK2 pathway and cytokine induction in brown adipocytes. (a,b) Effects of ASK1 knockdown on the K63-polyubiquitination of RIPK2 (a) or the activation of the NOD-RIPK2 pathway (b) in brown adipocytes. ASK1-knockdown HIB 1B cells were treated with C12-iE-DAP (10 µg/mL) for the indicated times. The right graph in (a) indicates the quantification of western blot, and statistical analysis was performed against Control #2 at each time point. JNK loading control in (b). (c,d) Effects of ASK1 knockdown (c) or ASK1/RIPK2 double knockdown (d) on the relative mRNA levels of inflammatory cytokines under NOD-RIPK2 pathway activation. Differentiated HIB 1B cells were treated with C12-iE-DAP (10 µg/mL, 6 h). (e–g) Effects of ASK1 knockdown on cytokine secretion from NOD-RIPK2 pathway-activated cells. Supernatant (e), or supernatant and cell lysates (g) from C12-iE-DAP (10 µg/mL, 8 h)-treated HIB 1B cells were subjected to cytokine antibody array (e) or immunoblotting (g), respectively. The images of cytokine antibody array were quantified in (f). See Supplementary Fig. S1 for the other cytokines. Data are represented as the mean ± SEM. n = 4 in (a), n = 9 (pooled from 3 independent experiments) in (c), n = 8 (pooled from 4 independent experiments) in (d), n = 6 (pooled from 3 independent experiments) for IL6, CCL2 and n = 8 (pooled from 4 independent experiments) for CCL12, CSF2 in (f). *P < 0.05, **P < 0.01, ***P < 0.001, n.s. not significant, according to two-tailed Dunnett’s test (a,c) or two-tailed Welch’s t-test with the Bonferroni correction (d,f). Ctrl control.