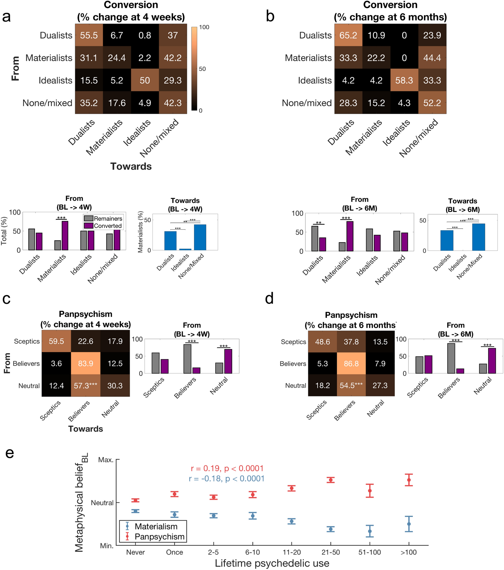
Figure 2

The nature of belief-shifts post-psychedelic-use. Matrices displaying the rate of belief-shift from and towards different ‘hard’ metaphysical positions are displayed at 4 weeks (a-above) and 6 months (b-above) following the ceremony. Significant rates of change were found only for respondents’ endorsing materialism at 4 weeks (a-below) and 6 months (b-below), with most of these ‘hard materialists’ leaning towards dualism or equanimity (or reduced hard materialism) post-ceremony. Significant rates of belief-shift were also found for respondents with non-committal views on panpsychism at baseline, who then shifted towards a panpsychist ‘believer’ stance at 4 weeks (c) and 6 months (d) post-ceremony. (e) Lifetime psychedelic use was positively correlated with panpsychist views and negatively correlated with hard materialistic views measured at baseline. (*p < 0.05, **p < 0.01, ***p < 0.001).