Figure 4
From: Acoustic differentiation and classification of wild belugas and narwhals using echolocation clicks

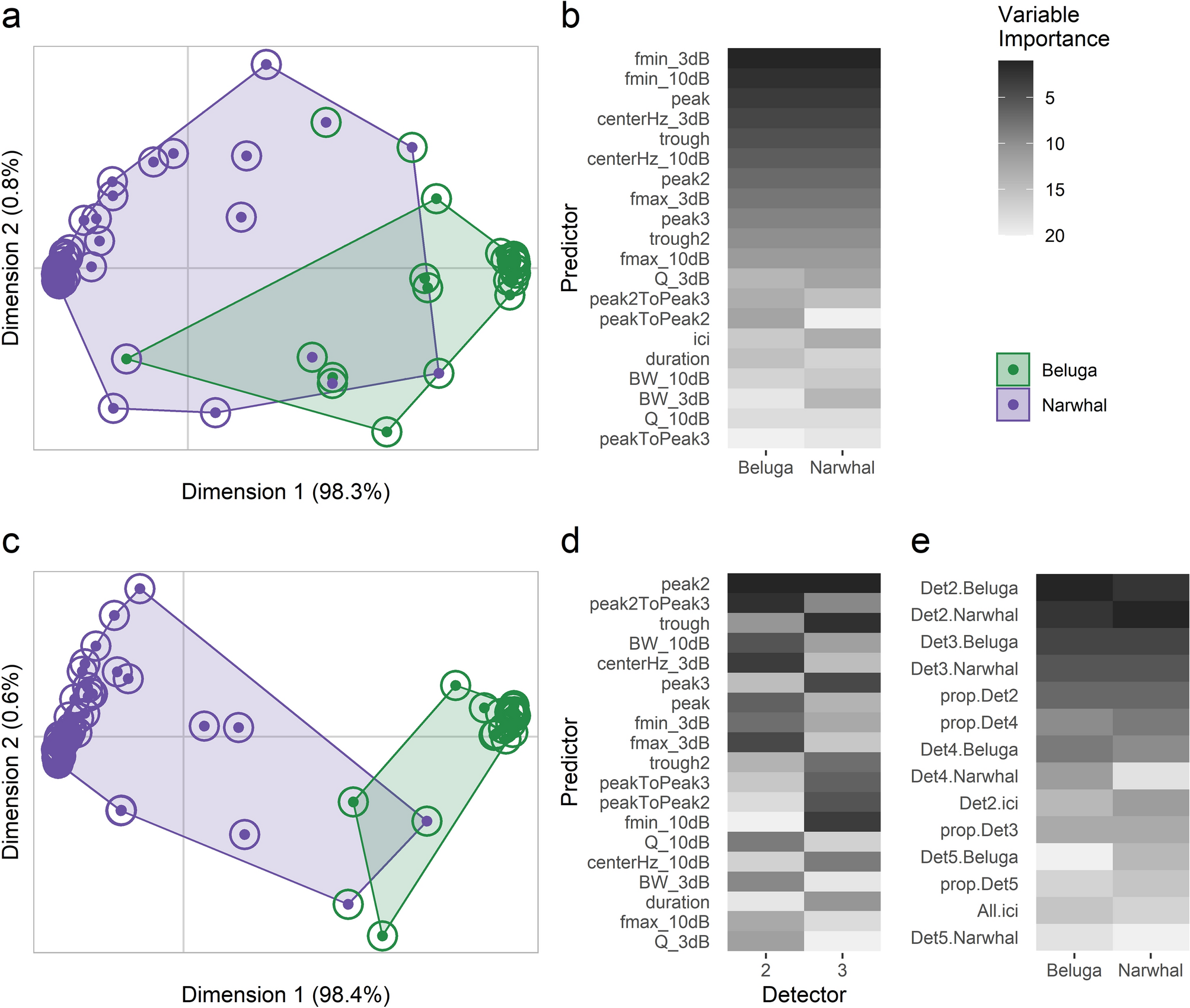
Ordination plots (a,c) from a multidimensional scale (MDS) conversion of Random Forest (RF) proximity scores to visualize species classification predictions. The top panel (a,b) corresponds to the single RF classification model and the bottom panel (c–e) are the results from the BANTER classification model. RF proximity scores are calculated for each pair of objects (i.e., acoustic events) to produce a N × N matrix, where N is the total number of objects. If objects occupy the same terminal node for one tree, their proximity score increases by one. All proximities are normalized by dividing by the total number of trees in the forest. Shaded regions show a-priori species groups with points colored according to their original (inner) and predicted (outer) species. Dimension 1 in (a) and (c) explains 98.3% and 98.4% of the total variation for the RF and BANTER models, respectively, and dimension 2 explains 0.8% and 0.6% of the variation, respectively. Relative variable importance is shown for both models (b,d,e). The heatmaps show ranked variable importance from the least important (light gray) to most important (dark gray). Descriptions of predictors are provided in Table 1 and Supplementary Table S3.