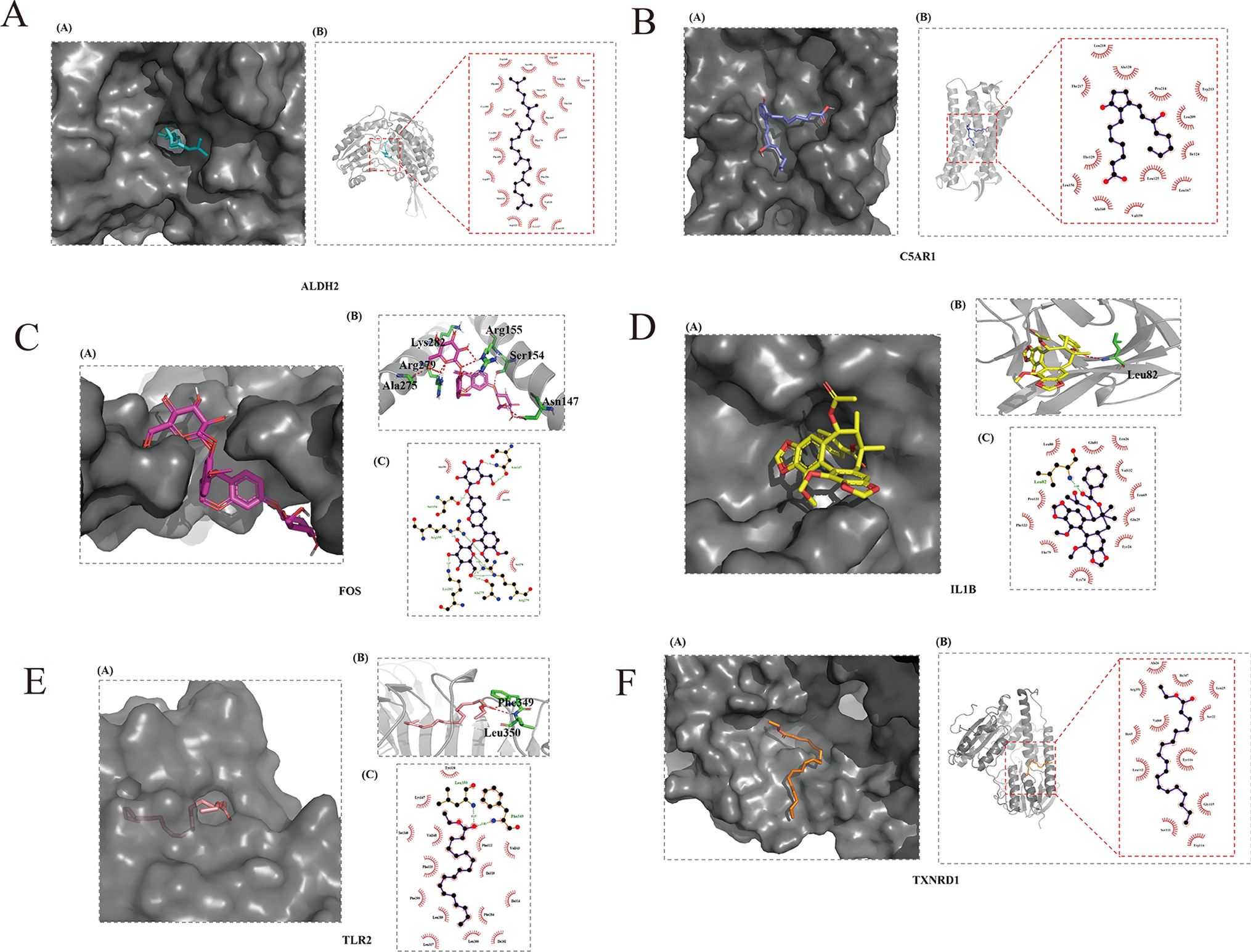
Figure 9

The complex model of ligand and receptor as well as their interactions. The figure is drawn using the SYBYL-X 2.0 software (Tripos, St. Louis, MO). (A) The best combination with ALDH2 is Supraene. (B) The best combination with C5AR1 is prostaglandin B1. (C) The best combination with c-Fos is isomucronulatol-7,2'-di-O-glucosiole. (D) The best combination with IL1 beta is angusifolin B. (E) The best combination with TLR2 is Linolenic acid ethyl ester. (F) The best combination with TRXR1 is Mandenol.