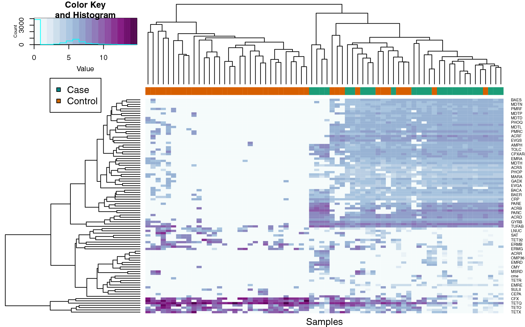
Figure 4

Hierarchical clustering illustrates group level ARG abundance differences between cases and controls. The columns represent the resistome communities per sample, which are ordered based on similarity in the top X-axis dendrogram that displays two resistome clusters. Case and control samples are indicated by the color bar below the dendrogram (cases = cyan; controls = orange). The Y-axis shows the hierarchical clustering of ARG groups as they appear in sample resistomes; ARG group names are indicated in small print on the right. Those ARG groups with a cumulative normalized abundance value < 5 across all samples were excluded from the analysis. Relative abundance is indicated by the color key; a value of 15 (deep purple) indicates that there are approximately 15 normalized copies of that ARG in a sample, while a value of 0 (light blue/white) indicates a very low or negligible abundance.