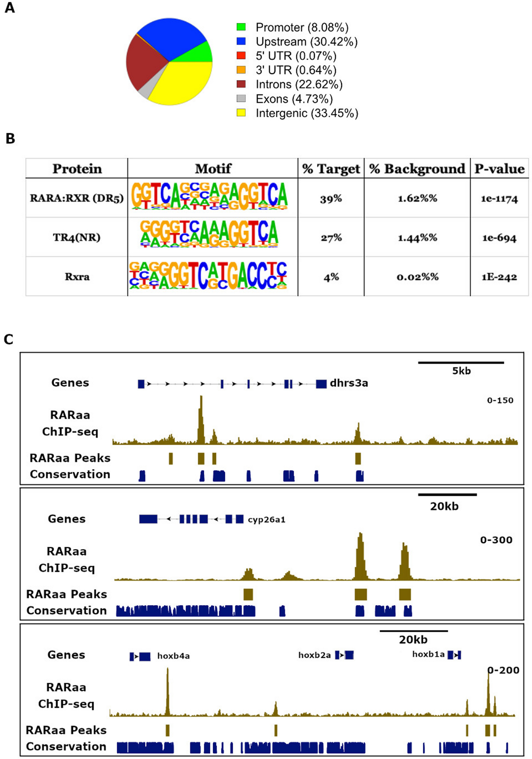
Figure 2

Identification of RAR binding sites in the zebrafish endoderm. (A) Distribution of ChIP-seq peaks to the different regions of the zebrafish genome. (B) Top 3 motifs overrepresented in all ChIP-seq peak sequences with the percentage of sites containing the motifs and the p-value of enrichment. The three motifs consist to a repetition of the A/GGGTCA sequence; the first corresponds to the classical DR5 recognized by the RARA:RXR complex, the second (TR4) is a superposition of DR1 and DR2, and the third is a IR0. (C) Visualization of RARaa binding sites around the dhrs3a gene (upper panel), cyp26a1 (middle panel) and hoxb1a-hoxb4a genomic region (below panel). Tracks in gold correspond to RARaa ChIP-seq reads and identified RARaa peaks. The track in blue shows the location of conserved genomic sequences (from the UCSC Genome Browser obtained from comparison of 5 fish species).