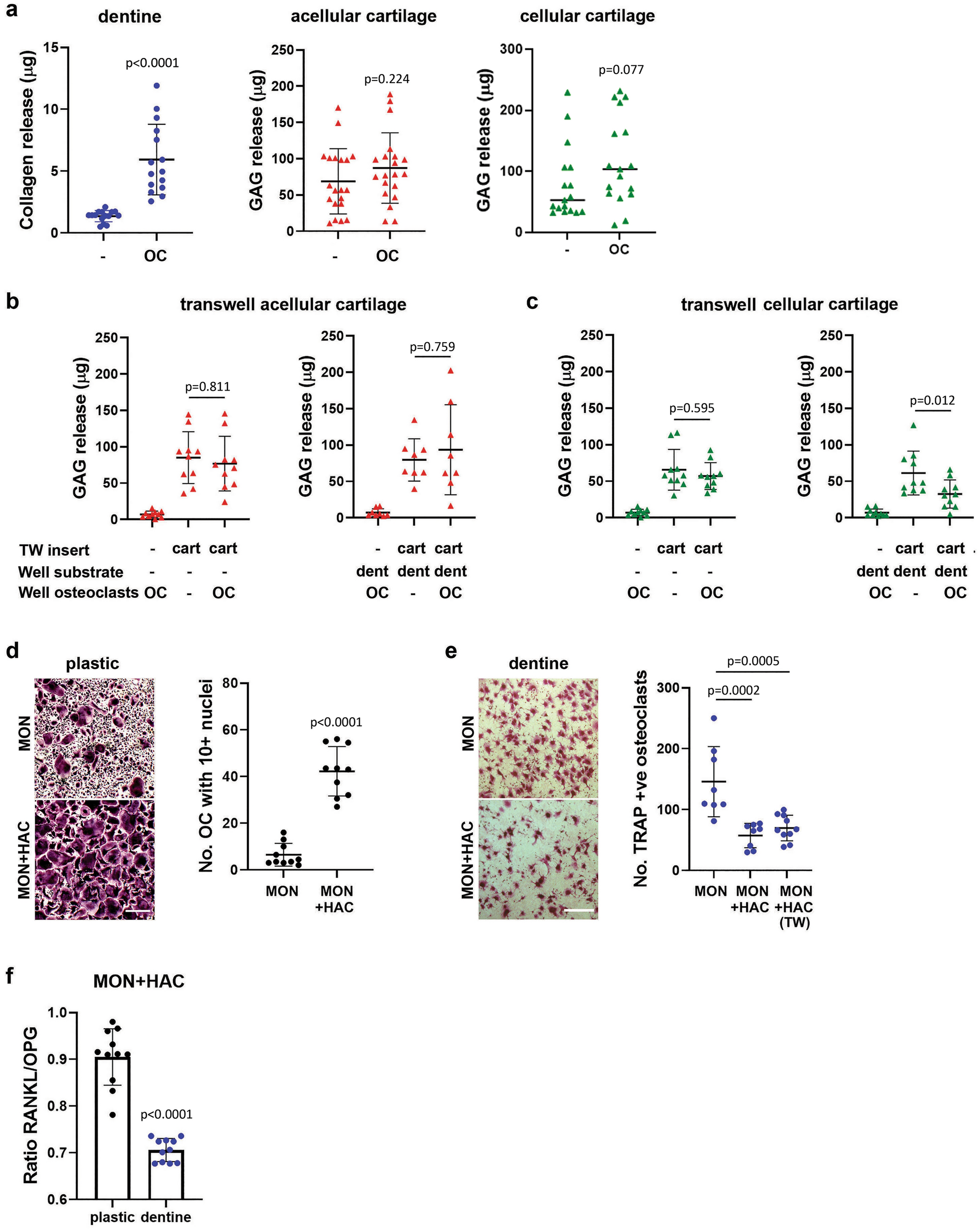
Figure 2

Substrate-dependent regulation of osteoclasts by chondrocytes. (a) Osteoclast-mediated release of (left, n = 16; T test) collagen from dentine and release of GAG from (middle, n = 20; T test) acellular or (right, n = 17; Mann–Whitney) cellular cartilage after 13 days of differentiation. (b,c) GAG release from indirect co-culture experiments with osteoclasts differentiated on either plastic or dentine for 13 days with pieces of (b) acellular cartilage or (c) cellular cartilage in a Transwell insert. (n = 10; both one-way ANOVA) (d,e) TRAP-staining following 10 days’ differentiation of CD14 + monocytes into osteoclasts by direct co-culture with chondrocytes and exogenous M-CSF and RANKL. Differentiation performed on (d) cell culture plastic (scale bar = 400 µm) with quantification of the number of TRAP-positive cells with ≥ 10 nuclei (n = 10; T test) or (e) dentine discs (scale bar = 500 mm) with quantification of the total number of TRAP-positive cells (n = 8; one-way ANOVA). (f) Expression ratio of RANKL:OPG in direct co-cultures of osteoclasts and chondrocytes on plastic or dentine (n = 11; T test).