Figure 6
From: Nonspecific binding of common anti-CFTR antibodies in ciliated cells of human airway epithelium

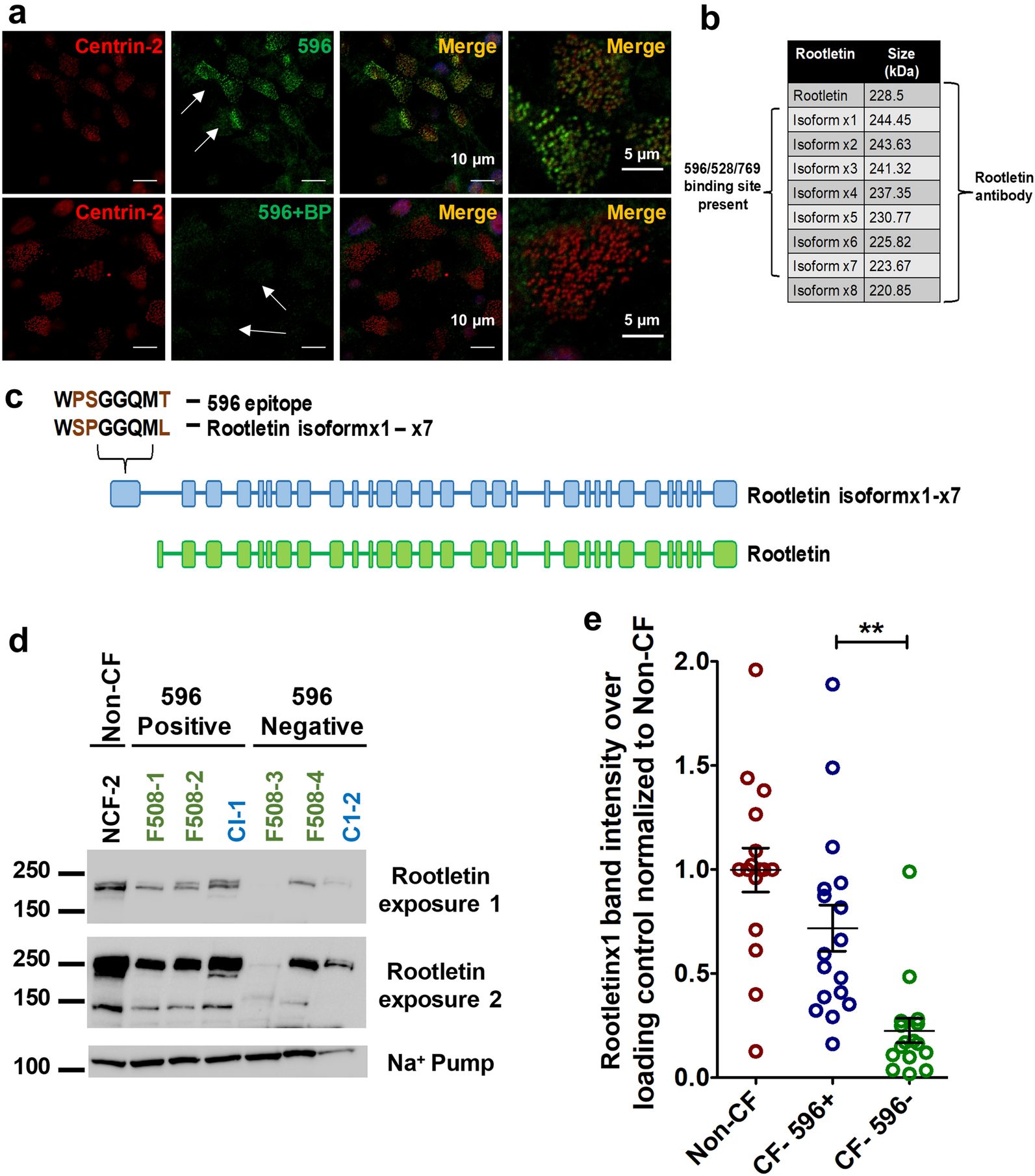
Blocking peptide WPSGGQMT abolishes 596 immunostaining at the bases of cilia. (a) Well differentiated HBEs were co-immunostained using 596 and centrin-2 antibodies without (top row) or with (bottom row) a blocking peptide corresponding to the 596 epitope. White arrows indicate ciliated cells. Zoomed-in images are shown at extreme right. (b) Rootletin isoforms containing a sequence homologous to the 596 epitope in CFTR. (c) Cartoon showing location of the pseudo-epitope in rootletin isoforms. (d) Immunoblot of well differentiated HBE cell lysates from a non-CF donor and six CF patients probed using rootletin antibody. Green and blue labels indicate donor is homozygous for F508del and a Class I mutation, respectively. Short (1) and long (2) exposures are shown. After short exposure note that rootletin was only detected in 596+ cell lysates. (e) Summary of rootletinX1 protein expression. Each point is the lysate from a different culture prepared from five non-CF donors, five 596+ donors and three 596- donors. Note that rootletinX1 band intensity is significantly lower in cells that are not immunostained using CFTR antibody 596 (mean ± SE, n = 16–17, **p = 0.0018, one-way ANOVA).